Analog Devices Inc. AD7606C-18 8-Channel DAS with 18-bit 1 MSPS ADC
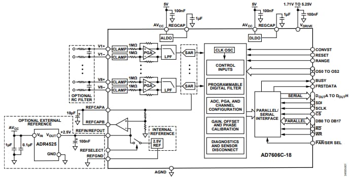
Analog Devices Inc. AD7606C-18 8-Channel DAS with 18-bit 1 MSPS ADC is an 18-bit, simultaneous sampling, analog-to-digital Data Acquisition System (DAS) with eight channels. Each channel has analog input clamp protection, a programmable gain amplifier (PGA), and a low-pass filter (LPF). The AD7606C also features an 18-bit successive approximation register (SAR) analog-to-digital converter (ADC). The AD7606C-18 contains a flexible digital filter, a low drift, a 2.5V precision reference, a reference buffer to drive the ADC, and flexible parallel and serial interfaces.Features
- 18-bit ADC with 1MSPS on all channels
- Input buffer with 1MΩ minimum analog input impedance (RIN)
- Single 5V analog supply and 1.71V to 5.25V VDRIVE
- Per-channel selectable analog input ranges
- Bipolar single-ended: ±12.5V, ±10V, ±6.25V, ±5V, ±2.5V
- Unipolar single-ended: 0V to 12.5V, 0V to 10V, 0V to 5V
- Bipolar differential: ±20V, ±12.5V, ±10V, ±5V
- Two bandwidth options of 25kHz and 220kHz, per channel
- Flexible digital filter, oversampling ratio up to 256
- -40°C to +125°C operating temperature range
- ±21V input clamp protection with 6kV ESD
- Pin-to-pin compatible to the AD7606B, AD7608, and AD7609
- Performance
- 93dB SNR
- 102dB SNR, oversampling by 32
- -100dB THD
- TUE = 0.05% of FSR maximum, external reference
- ±1ppm/°C positive and negative FS error drift
- ±3ppm/°C reference temperature coefficient
Applications
- Power line monitoring
- Protective relays
- Multiphase motor control
- Instrumentation and control systems
- Data acquisition systems
Block Diagram
Published: 2020-12-07
| Updated: 2025-02-13
