Analog Devices Inc. LTC2971 2-Channel Power System Managers
Analog Devices Inc. LTC2971 2-Channel Power System Managers are used to sequence, trim (servo), margin, supervise, manage faults, and provide telemetry and log faults. These power system managers use a proprietary soft-connect algorithm to minimize supply disturbances. The LTC2971 2-channel managers monitor 0V to 60V input voltage, input current within 1%, and accumulate energy. These managers manage outputs from -60V to 60V and margin or trim to within 0.25%. Typical applications include computers and network servers, industrial test/measurement, high-reliability systems, and video/medical imaging.Features
- Sequence, trim, margin, supervise, manage, log faults, and monitor telemetry of two power supplies
- Input current to within 1% and accumulate energy
- Manage outputs from -60V to 60V and margin or trim to within 0.25%
- Supported by LTpowerPlay® GUI
- Coordinate sequencing and fault management
- Across multiple ADI PSM devices
- Operates autonomously without additional software
- Connects directly to regulator IMON pins
Applications
- Computers and network servers
- Industrial test and measurement
- High reliability systems
- Video and medical imaging
Specifications
- Monitor input voltage from 0V to 60V
- 1.8V to 3.3V PMBus/SMBus/I2C compliant serial interface
- Can be powered from 3.3V, or 4.5V to 60V
- Available in a 49-pin 7mm × 7mm BGA package
Videos
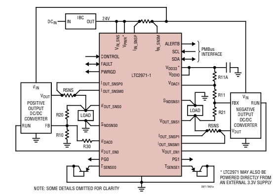
Typical Application Diagram Circuit
Additional Resources
Published: 2020-09-18
| Updated: 2024-11-06
