Analog Devices Inc. MAX31888 Evaluation System

Analog Devices Inc. MAX31888 Evaluation System demonstrates the MAX31888 1-Wire® temperature sensor with alarm function. The MAX31888 EV system includes the MAX31888 evaluation kit (EV kit) and the USB2PMB2 module. Windows® 7/8/8.1/10 -compatible software provides a user-friendly interface that demonstrates the features of the MAX31888.

Features

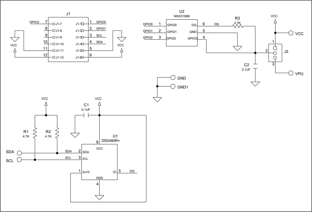
  • On-board I2C to 1-wire converter (DS2484)
  • Proven PCB layout
  • Fully assembled and tested
  • Windows 7/8/8.1/10-compatible software

Schematics

Analog Devices Inc. MAX31888 Evaluation System
Published: 2021-11-30 | Updated: 2022-03-11