Analog Devices / Maxim Integrated MAX96793 DPHY Evaluation Kits

Analog Devices / Maxim Integrated MAX96793 DPHY Evaluation Kits are designed to evaluate the MAX96717/MAX96793 high-bandwidth Gigabit Multimedia Serial Link (GMSL) serializer. These kits support Windows® 7 and Windows® 10 software that provides a Graphical User Interface (GUI) for exercising features of the device. The MAX96793 kits feature installed MAX96717, MAX96717F, MAX96717R, or MAX96793 ICs. These kits include a board powered by USB, a 12V wall adapter, or an external power supply.

Features

  • Ability for serializer to send GMSL data to deserializer, converting it into MIPI CSI-2
  • Windows 10 or higher compatible software support
  • USB-controlled interface (cable included)
  • Powerful and simple GUI for comprehensive device feature evaluation
  • Board powered by USB, 12V wall adapter, or external power supply
  • Proven PCB layout
  • Fully assembled and tested

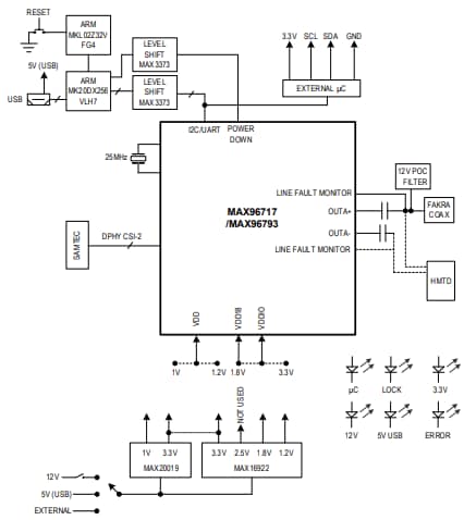
Block Diagram

Block Diagram - Analog Devices / Maxim Integrated MAX96793 DPHY Evaluation Kits

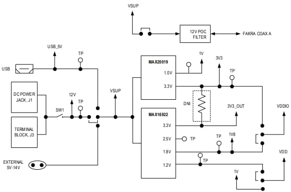
Power Diagram

Analog Devices / Maxim Integrated MAX96793 DPHY Evaluation Kits

Board Overview

Analog Devices / Maxim Integrated MAX96793 DPHY Evaluation Kits
Published: 2025-07-09 | Updated: 2025-12-02