Analog Devices Inc. TMC261-BOB Evaluation Board

Analog Devices Inc. TMC261-BOB Evaluation Board is a breakout board with a dedicated TMC261-PA chip. The Analog Devices Inc. TMC261-BOB board is designed to allow users to rapidly prototype applications, making it possible to immediately check how the motor performs with TMC chips while developing the application's software.

Features

  • TMC261-PA stepper power driver
  • 9V to 48V supply voltage range (60V maximum), Iphase, RMS up to 1.4A
  • Configuration via SPI, control via step/direction
  • Optional cooling from the bottom side
  • Optional electrolyte cap at supply rail
  • 1.5" x 1.0" board (WxH)
  • 2x 10-pin 0.1" header rows for pins/connectors
  • StallGuard2™
  • CoolStep™
  • SpreadCycle™
  • MicroPlyer™
  • 1- to 256-microsteps

Applications

  • Textiles and sewing machines
  • Factory automation
  • Lab automation
  • Liquid handling
  • Medical
  • Office automation
  • Printers and scanners
  • CCTVs and security
  • ATMs and cash recyclers
  • Point-of-Sale (POS)
  • Pumps and valves
  • Heliostat controllers
  • CNC machines

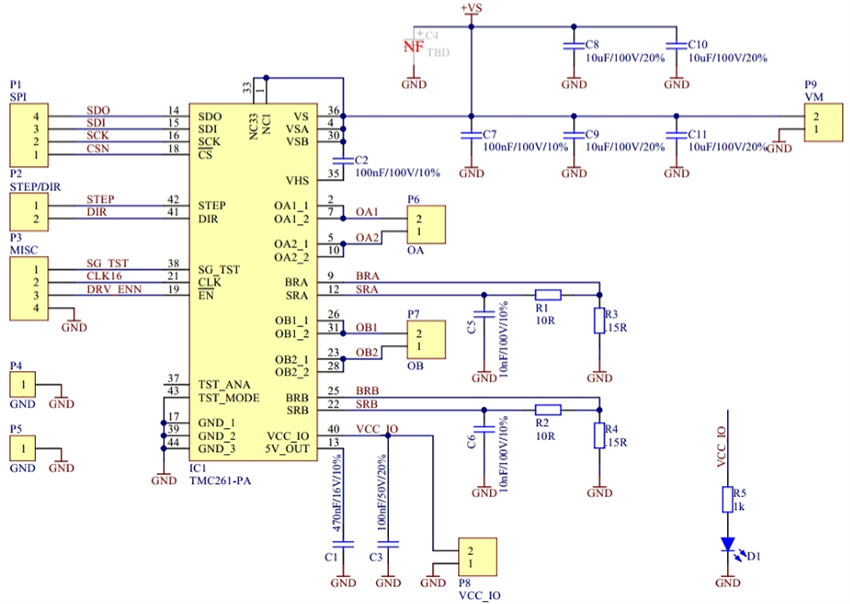
Schematic

Schematic - Analog Devices Inc. TMC261-BOB Evaluation Board

Related Products

Analog Devices Inc. TMC26xC High-Efficiency Stepper Drivers

Published: 2024-12-11 | Updated: 2024-12-25