Analog Devices / Maxim Integrated MAX14699 Overvoltage Protection (OVP) Device

Analog Devices MAX14699 Overvoltage Protection (OVP) Device can be used to protect low-voltage systems against voltage faults up to +28VDC. The MAX14699 features a low 38mΩ (typ.) on-resistance (RON) internal FET with an internal clamp that protects from up to +100V surges. The Analog Devices MAX14699 minimizes voltage rise on OUT during an overvoltage event and features a 100ns (typ.) overvoltage response time. The internal FET is quickly turned off to prevent damage to the protected downstream components when the input voltage exceeds the overvoltage threshold.

Features

  • Protects high-power portable devices
  • Wide operating input voltage protection from +2.1V to +28V
  • 4.5A continuous current capability
  • Integrated 38mΩ (typ.) N-channel MOSFET switch
  • Fast 100ns (typ.) response time
  • Flexible design
  • Adjustable overvoltage-protection trip level
  • Wide adjustable OVLO threshold range from +4V to +20V
  • 13.75V preset internal accurate OVLO threshold 
  • Microphone mode for microphone signals on IN
  • Additional protection features increase system reliability
  • Surge immunity to +100V
  • Soft-start to minimize in-rush current
  • Internal 21ms startup debounce
  • Thermal-shutdown protection
  • Minimize PCB area
  • 12-bump WLP (1.3x2mm) package
  • -40°C to +85°C operating temperature range

Applications

  • Smartphones
  • Tablet PCs
  • Portable media players

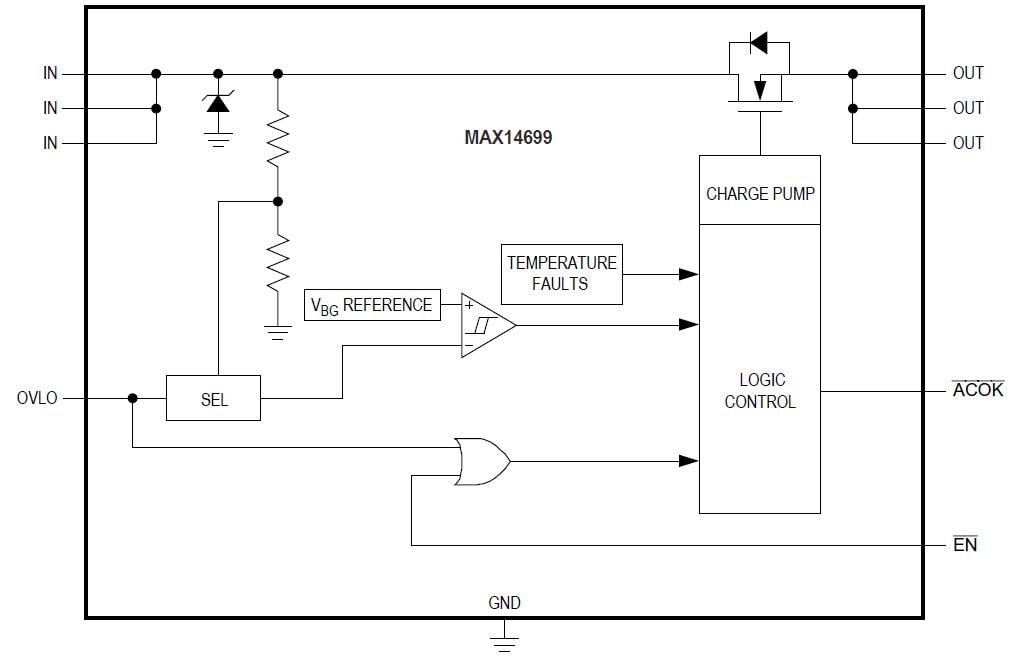
Block Diagram

Block Diagram - Analog Devices / Maxim Integrated MAX14699 Overvoltage Protection (OVP) Device
Published: 2018-01-29 | Updated: 2023-05-04