Analog Devices / Maxim Integrated MAX14851EVKIT Evaluation Kit

Analog Devices Inc. MAX14851EVKIT Evaluation Kit is a fully assembled and tested circuit board that evaluates the MAX14851 6-channel digital isolator in a 16-pin QSOP package. ADI MAX14851EVKIT Evaluation Kit features an onboard isolated power supply, 600VRMS isolation for 60 seconds, a proven PCB layout, and is powered from a single supply.

Features

  • Operates from a single supply
  • 600VRMS isolation for 60s
  • Proven PCB layout
  • Fully assembled and tested

Applications

  • Battery management
  • Industrial control systems
  • Isolated I2C, SPI, and RS-232 / 422 / 485 interfaces
  • Medical systems
  • Telecommunication systems

Schematic

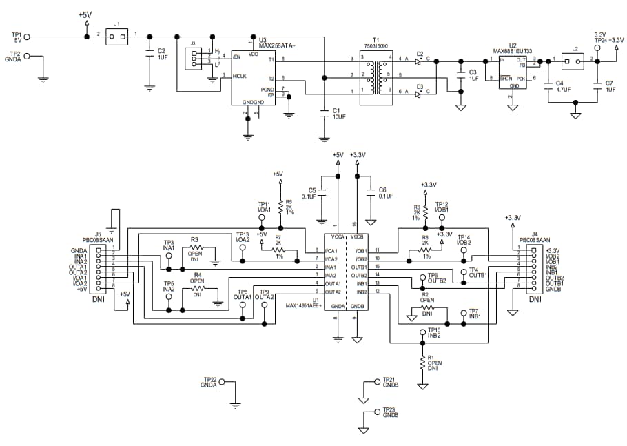
Schematic - Analog Devices / Maxim Integrated MAX14851EVKIT Evaluation Kit
Published: 2018-06-26 | Updated: 2023-04-11