Analog Devices / Maxim Integrated MAX15158Z High-Voltage Multiphase Boost Controller

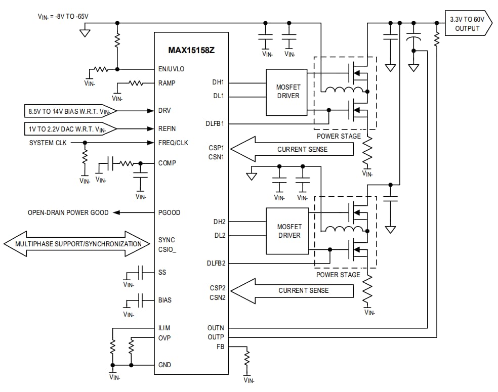
Analog Devices MAX15158Z High-Voltage Multiphase Boost Controller is a high-voltage multiphase boost controller. The device supports up to two MOSFET drivers and four external MOSFETs in single- or dual-phase boost/inverting-buck-boost configurations. Two devices can be stacked for quad-phase operation. The MAX15158Z's output voltage can be dynamically set through the 1V to 2.2V reference input (REFIN) for modular design support.

Features

  • Wide operating range
    • 8V to 76V input voltage range for booost configuration and -8V to -76V input voltage range for inverting-buck-boost configuration
    • 3.3V to 60V output voltage range on the top of input voltage
    • 120kHz to 1MHz switching frequency range
    • -40°C to +125°C temperature range
    • Single/dual/quad-phase operation
    • Active phase current balance control
  • Integration reduces design footprint
    • Internal LDO for bias supply generation
    • Multiphase multiple controller synchronization and interleave
    • Output voltage sense level shifter
  • Robust fault protection improves quality and reliability
    • Adjustable input undervoltage lockout
    • Adjustable cycle-by-cycle peak current limit and fast overcurrent protection
    • Selectable feedback overvoltage protection
    • Thermal shutdown
  • Flexible and simple system design
    • Adjustable slope compensation
    • Low-side MOSFET gate monitoring for accurate current sensing
    • Discontinuous-conduction-mode operation is supported when using a diode in place of the high-side MOSFET
  • Small 5mm x 5mm TQFN package, 0.5mm pitch

Applications

  • Communication
  • Industrial
  • Automotive
  • Multiphase boost

Block Diagram

Block Diagram - Analog Devices / Maxim Integrated MAX15158Z High-Voltage Multiphase Boost Controller
Published: 2019-08-12 | Updated: 2023-04-18