Analog Devices / Maxim Integrated MAX17244 Synchronous Step-Down DC-DC Converter

Analog Devices MAX17244 Synchronous Step-Down DC-DC Converter features integrated MOSFETs and operates over a 3.5V to 36.0V input voltage range with 42.0V input transient protection. The Analog Devices MAX17244 can operate in dropout condition by running at 98% duty cycle. The converters deliver up to 2.5A and generate fixed output voltages of 3.3V/5V, along with the ability to program the output voltage between 1V to 10V. The MAX17244 uses a current-mode control architecture. The devices can operate in pulse-width modulation (PWM) or pulse-frequency modulation (PFM) control schemes. PWM operation provides constant frequency operation at all loads and is useful in applications sensitive to switching frequency. PFM operation disables negative inductor current and skips pulse at light loads for high efficiency.

The Analog Devices MAX17244 Synchronous Step-Down DC-DC Converter is available in TQFN-16 and TSSOP-16 packages.

Features

  • Eliminates external components and reduces total cost
    • Integrated high-side and low-side switch enables synchronous operation for high efficiency and reduced cost
    • All-ceramic capacitor solution allows ultra-compact solution size
    • 220kHz to 2.2MHz adjustable frequency with external synchronization
    • PGOOD output and high-voltage EN input simplify power sequencing
  • Increases Design Flexibility
    • 180° out-of-phase clock output at SYNCOUT enables cascaded power supplies for increased power output
    • Fixed output voltage with ±2% accuracy (5.0V/3.3V) or externally resistor adjustable (1.0V to 10.0V)
  • Package
    • -40°C to +85°C operating temperature range
    • TQFN-16 and TSSOP-16 package options
  • Reduces power dissipation
    • >90% peak efficiency
    • PWM and PFM operation optimizes conversion efficiency from heavy to light loads
    • Automatic lx slew-rate adjustment for optimum efficiency across operating frequency range
    • Low 5μA (typ.) shutdown current
    • Low 28μA (typ.) quiescent current
  • Operates reliably
    • 42V input voltage transient protection
    • Fixed 8ms internal software start reduces input inrush current
    • Cycle-by-cycle current limit, thermal shutdown with automatic recovery
    • Reduced EMI emission with spread-spectrum control

Applications

  • Distributed supply regulation
  • Wall transformer regulation
  • General-purpose point-of-load

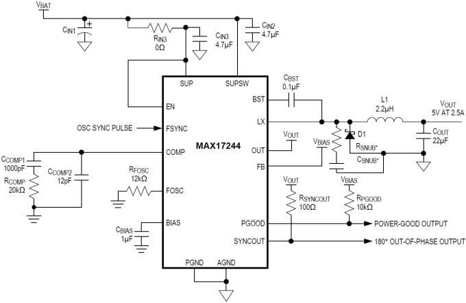
Typical Application Circuit

Application Circuit Diagram - Analog Devices / Maxim Integrated MAX17244 Synchronous Step-Down DC-DC Converter

Block Diagram

Block Diagram - Analog Devices / Maxim Integrated MAX17244 Synchronous Step-Down DC-DC Converter
Published: 2016-09-16 | Updated: 2023-04-12