Analog Devices / Maxim Integrated MAX17682EVKIT Evaluation Kit

Analog Devices MAX17682EVKIT Evaluation Kit is a fully assembled and tested circuit board that demonstrates the performance of the MAX17682. The Analog Devices MAX17682 is a high-efficiency, iso-buck DC-DC converter. The evaluation kit operates over a wide input voltage range of 16V to 42V and uses primary-side feedback to regulate the output voltage. The evaluation kit has isolated output, programmed to 12V at 750mA, with 10% output voltage regulation.

Features

  • 16V to 42V Input Voltage Range
  • 12V, 750mA Continuous Current
  • EN/UVLO Input
  • 200kHz Switching Frequency
  • 91% Peak Efficiency
  • Overcurrent Protection
  • No Optocoupler
  • Delivers up to 10W Output Power
  • Overtemperature Protection
  • Proven PCB layout

Kit Contents

  • One 15V-60V DC, 1A Power Supply
  • One resistive load 750mA sink capacity
  • Two Digital Multimeters (DMM)

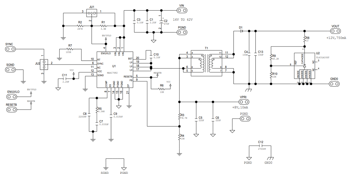
MAX17682EVKIT Schematic Diagram

Schematic - Analog Devices / Maxim Integrated MAX17682EVKIT Evaluation Kit
Published: 2017-06-06 | Updated: 2023-04-11