Analog Devices / Maxim Integrated MAX19777 12-Bit ADCs

Analog Devices Inc. MAX19777 12-Bit ADCs are high-speed, low power, and successive approximation Analog-to-Digital converters (ADC). These high-performance ADCs include a high dynamic range sample-and-hold and a high-speed serial interface. ADI MAX19777 ADCs offer a 3Msps conversion rate with no pipeline delay.

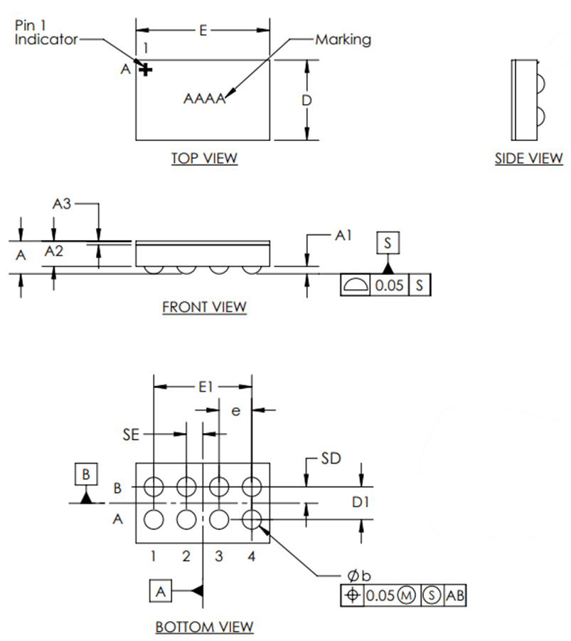
The 12-bit analog to digital converters come with dual-channel and single-ended analog inputs connected to the ADC core using a 2:1 MUX. These ADI MAX19777 ADCs feature 12-bit resolution, 2.2V to 3.3V supply voltage, 2µA power-down current, low power consumption @ 2.5µA/ksps, and 6.2mW low power at 3Msps. The devices operate from -40°C to +125°C temperature range. These ADCs are available in an 8-pin Wafer-Level Package (WLP) with 0.857mm x 1.431mm dimensions. The devices are ideal for portable, battery-powered data-acquisition applications, medical instrumentation, and automotive systems.

Features

  • 3Msps conversion rate with no pipeline delay
  • 12-bit resolution
  • 2-channel and single-ended analog inputs
  • Low-noise 72.5dB  Signal to Noise Ratio (SNR)
  • 2.2V to 3.3V supply voltage
  • Low power
    • 6.2mW @ 3Msps
    • Very low power consumption @ 2.5μA/ksps
  • 2μA power-down current
  • Compatible serial interfaces
    • Serial Peripheral Interface (SPI)
    • Queued Serial Peripheral Interface (QSPI)
    • MICROWIRE
  • 0.857mm x 1.431mm dimensions 
  • 8-pin WLP package
  • -40°C to 125°C operating temperature range

Applications

  • Data acquisition
  • Portable data logging
  • Medical instrumentation
  • Battery-operated systems
  • Communication systems
  • Automotive systems

Functional Diagram

Block Diagram - Analog Devices / Maxim Integrated MAX19777 12-Bit ADCs

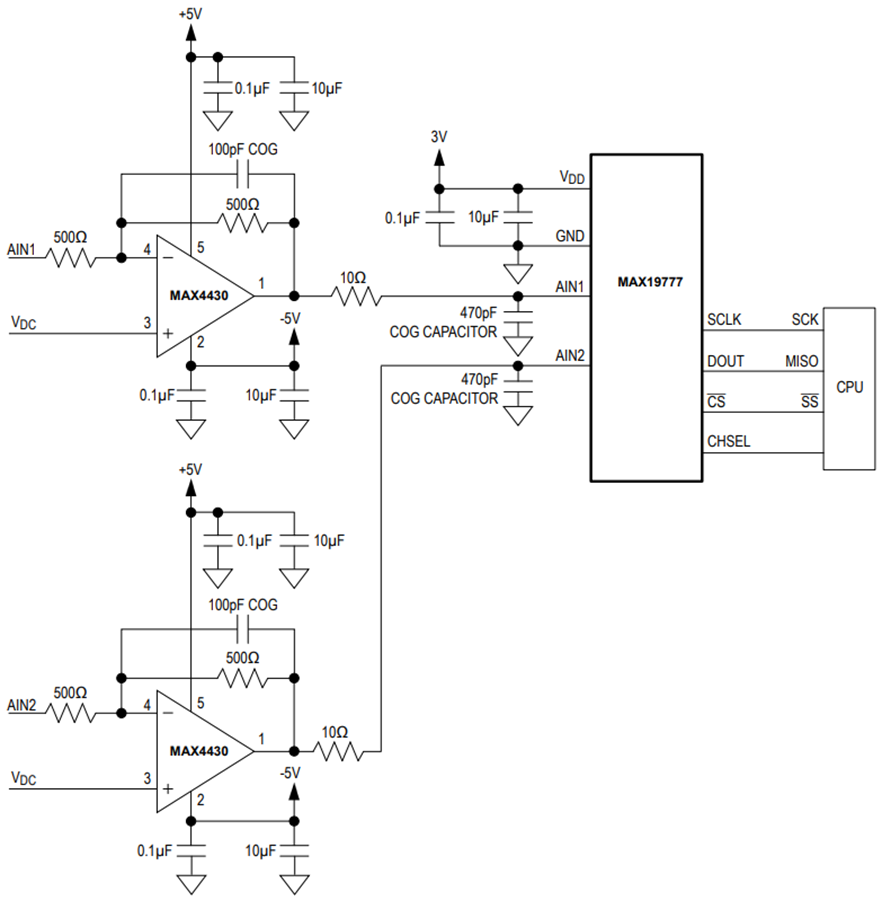
Application Circuit Diagram

Application Circuit Diagram - Analog Devices / Maxim Integrated MAX19777 12-Bit ADCs

Dimensions

Mechanical Drawing - Analog Devices / Maxim Integrated MAX19777 12-Bit ADCs
Published: 2018-06-22 | Updated: 2023-04-11