Analog Devices Inc. MAX25231 Mini Buck Converter
Analog Devices MAX25231 Mini Buck Converter is small, synchronous, and integrates high-side and low-side switches. The MAX25231 delivers up to 1.2A, with 3.5V to 36V input voltages, while using only 3.5µA quiescent current at no load. The converter supports an accurate output voltage of ±2% within the normal operation input range of 6V to 18V. With 65ns minimum on-time capability, the Converter is capable of large input-to-output conversion ratios.The frequency is internally fixed at 2.1MHz, which allows for small external components and reduced output ripple, and guarantees no AM interference. The MAX25231 provides pin-enabled spread-spectrum frequency modulation designed to minimize EMI-radiated emissions due to the modulation frequency.
The Analog Devices MAX25231 Mini Buck Converter can operate in dropout by running at 99% duty cycle, making it ideal for automotive and industrial applications. The MAX25231 is offered in a small (3mm x 3mm) 12-pin TDFN package with an exposed pad and uses very few external components.
Features
- Synchronous DC-DC converter with integrated FETs, 3.5μA quiescent current when in standby mode
- Small solution size saves space
- 2.1MHz frequency
- Fixed 5V/3.3V output voltage options available
- Fixed 2.5ms internal soft-start
- Fixed output voltage with ±2% output accuracy
- Adjustable voltage output from 3V to 10V available (MAX25231ATCD)
- Innovative current-mode-control architecture minimizes total board space and BOM count
- PGOOD output and high-voltage EN input simplify power sequencing
- Protection features and operating range are ideal for automotive applications
- 3.5V to 36V operating VIN range
- 40V load-dump protection
- 99% duty-cycle operation with low dropout
- -40°C to +125°C automotive temperature range
- AEC-Q100 qualified
Applications
- Automotive
- Always-on, low-quiescent-current systems
- Industrial
- High-voltage DC-DC converters
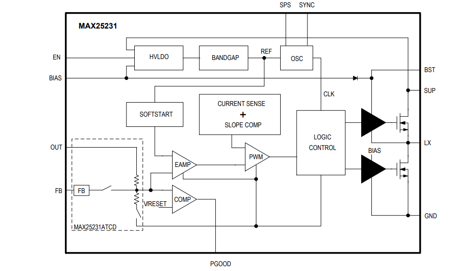
Block Diagram
Published: 2020-12-08
| Updated: 2024-08-02
