Analog Devices / Maxim Integrated MAX96724/F/R Evaluation Kits

Analog Devices MAX96724/F/R Evaluation Kits facilitate the evaluation of the MAX96724, MAX96724F, and MAX96724R devices using standard FAKRA coaxial cables or a MATE-AX cable. The deserializers feature high-bandwidth, gigabit multimedia serial links (GMSL-1 or GMSL-2), spread spectrum, and full-duplex control channels. Analog Devices MAX96724/F/R evaluation kits contain a simple-to-use Windows 10® or higher compatible graphical user interface (GUI). The evaluation kits include a MAX96724, MAX96724F, or MAX96724R IC installed on board.

Features

  • The MAX96724 deserializer accepts GMSL data from the serializers and converts it into MIPI CSI-2
    • Backward-compatible to accept GMSL-1 serial data
    • Quad inputs can mix and match GMSL-1 and GMSL-2
    • Outputs are compliant with MIPI D-PHY v1.2 and CSI-2 v1.3 specifications
  • Windows 10 or higher compatible software support
  • USB-controlled interface (cable included)
  • Powerful, simple-to-use GUI for comprehensive device feature evaluation
  • Board powered by USB, 12V wall adapter, or external power supply
  • Proven PCB layout
  • Fully assembled and tested

Applications

  • High-resolution camera systems
  • Advanced Driver Assistance Systems (ADAS)

Required Equipment

  • MAX96724 DPHY EV kit
  • MAX96717 or MAX96705 serializer EV kits or camera modules
  • FAKRA coax cable assembly
  • PC with Windows 10® or higher and GMSL-2 software
  • Power supply source (500 mA USB port, 5V/1A DC supply, or 12V barrel jack DC supply)
  • Micro-USB cable

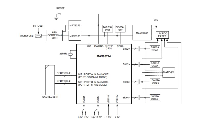
Block Diagram

Block Diagram - Analog Devices / Maxim Integrated MAX96724/F/R Evaluation Kits

Key Components on Front of Board

Analog Devices / Maxim Integrated MAX96724/F/R Evaluation Kits

Key Components on Back of Board

Analog Devices / Maxim Integrated MAX96724/F/R Evaluation Kits

Default Jumper Positions

Location Circuit - Analog Devices / Maxim Integrated MAX96724/F/R Evaluation Kits

Typical Application

Application Circuit Diagram - Analog Devices / Maxim Integrated MAX96724/F/R Evaluation Kits
Published: 2023-04-06 | Updated: 2023-04-12