Analog Devices / Maxim Integrated MAX232 Multi-Channel RS-232 Drivers/Receivers

Analog Devices MAX232 multi-channel RS-232 drivers/receivers are 5V-powered devices intended for all EIA/TIA-232E and V.28/V.24 communications interfaces, particularly where ±12V is not available. These drivers/receivers employ four 1µF external capacitors with a data rate of 120kbps. The MAX232A features 0.1µF external capacitors and a 200-kbps data rate. The MAX232E with ±15kV ESD protection is designed for RS-232 and V.28 communications in harsh environments. Analog Devices MAX232 multi-channel RS-232 drivers/receivers also feature a low-power shutdown mode that reduces power dissipation to less than 5µW. Typical applications include portable computers, low-power modems, interface translation, battery-powered RS-232 systems, and multidrop RS-232 networks.

Features

  • 3V to 5.5V power supply
  • No. of RS-232 drivers/Rx: 2/2
  • No. of external capacitors: 4

Applications

  • Portable computers
  • Low-power modems
  • Interface translation
  • Battery-powered RS-232 systems
  • Multidrop RS-232 networks

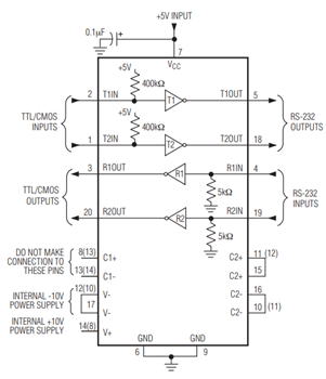
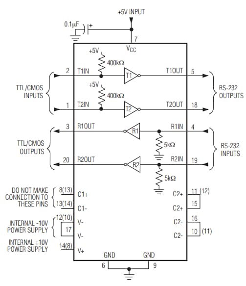
Typical Operating Circuits

View Results ( 33 ) Page
Part Number Datasheet Description Data Rate Propagation Delay Time
MAX232ECSE+T MAX232ECSE+T Datasheet RS-232 Interface IC 15kV ESD-Protected, +5V RS-232 Transceivers 120 kb/s 3.5 us, 1 us
MAX232ACSE+ MAX232ACSE+ Datasheet RS-232 Interface IC +5V-Powered, Multichannel RS-232 Drivers 200 kb/s 3.5 us, 1 us
MAX232ACSE+T MAX232ACSE+T Datasheet RS-232 Interface IC +5V-Powered, Multichannel RS-232 Drivers 200 kb/s 3.5 us, 1 us
MAX232EESE+T MAX232EESE+T Datasheet RS-232 Interface IC 15kV ESD-Protected, +5V RS-232 Transceivers 200 kb/s 3.5 us, 1 us
MAX232ACPE+ MAX232ACPE+ Datasheet RS-232 Interface IC +5V-Powered, Multichannel RS-232 Drivers 200 kb/s 3.5 us, 1 us
MAX232ACWE+ MAX232ACWE+ Datasheet RS-232 Interface IC +5V-Powered, Multichannel RS-232 Drivers 200 kb/s 3.5 us, 1 us
MAX232ACWE+T MAX232ACWE+T Datasheet RS-232 Interface IC +5V-Powered, Multichannel RS-232 Drivers 200 kb/s 3.5 us, 1 us
MAX232AEPE+ MAX232AEPE+ Datasheet RS-232 Interface IC +5V-Powered, Multichannel RS-232 Drivers 200 kb/s 3.5 us, 1 us
MAX232AESE+ MAX232AESE+ Datasheet RS-232 Interface IC +5V-Powered, Multichannel RS-232 Drivers 200 kb/s 3.5 us, 1 us
MAX232AESE+T MAX232AESE+T Datasheet RS-232 Interface IC +5V-Powered, Multichannel RS-232 Drivers 200 kb/s 3.5 us, 1 us
Published: 2011-06-08 | Updated: 2025-06-05