Diodes Incorporated PAM8904E Series Audio Amplifiers
Diodes Incorporated PAM8904E Series Audio Amplifiers are piezo sounder drivers with integrated charge pump boost converters. These Diodes Incorporated PAM8904E amplifiers drive a sounder at 27VPP from a 4.5V power supply and operate at 100kHz fixed frequency with 3X VIN output. The audio amplifiers come with built-in automatic shutdown and wake-up with longer battery life and feature thermal shutdown, over-current protection, over-voltage protection, and under-voltage lock-out. These amplifiers are available in U-QFN3030-16 (Type B), U-QFN3030-12 (Type A), and W-QFN2020-12 (Type US) packages. Typical applications include healthcare systems, alarm clocks, security devices, and home appliances.Features
- Come with an integrated charge pump boost converter
- Provide a 3X VIN output
- Available in U-QFN3030-16 (Type B), U-QFN3030-12 (Type A), and W-QFN2020-12 (Type US) packages
- No voltage cross output at shutdown mode
- Automatic standby and wake-up control
- Low power consumption
- Longer battery life
- Features thermal protection, over-current protection, over-voltage protection, and under-voltage lock-out
- Totally lead-free and fully RoHS compliant
- Halogen and antimony-free Green device
Specifications
- Capable of driving a piezo sounder with 27VPP from a 4.5V power supply
- Operates at a fixed frequency of 100kHz
- 1.5V to 5.5V supply voltage range
- 18VPP output from 3V supply
- 20Hz to 300kHz input signal
- Can drive up to 47nF loading
Applications
- Healthcare systems
- Alarm clocks
- Security devices
- Home appliances
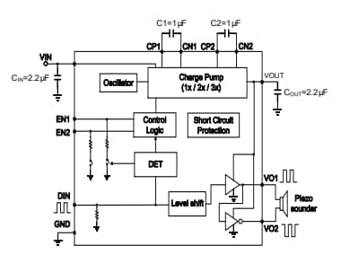
Application Circuit Diagram
Pin Assignment Diagram
Published: 2019-11-11
| Updated: 2023-08-03
