Infineon Technologies PROFET™ +24V Smart High-Side Power Switches

Infineon Technologies PROFET™ +24V Smart High-Side Power Switches feature an inbuilt adjustable overcurrent limitation for safeguarding sensitive loads and supply line wires from abnormal currents. These 35mΩ single-channel devices are fitted for switching large capacitive loads. Infineon Technologies PROFET™ +24V Smart High-Side Power Switches come in a TDSO-14 package and are footprint-compatible with family members, offering protection and diagnostic functions for itself, attached loads, and power net.

Features

  • An adjustable current limitation with OCT-pin
  • One channel device
  • Very low standby current
  • 3.3V and 5V compatible logic inputs
  • Electrostatic discharge protection (ESD)
  • Optimized electromagnetic compatibility
  • Logic ground independent from load ground
  • Very low power DMOS leakage current in OFF state
  • Green product (RoHS-compliant) and AEC-qualified
  • Proportional load current sense
  • Open load in ON and OFF
  • Short circuit to battery and ground
  • Overtemperature, stable diagnostic signal during short circuit
  • Enhanced kILIS dependency with temperature and load current
  • Stable behavior during undervoltage
  • Reverse polarity protection with external components
  • Secure load turn-off during the loss of logic ground with external components
  • Overtemperature protection with latch
  • Overvoltage protection with external components
  • Enhanced short circuit operation

Applications

  • Suitable for resistive, inductive, and capacitive loads
  • Replaces electromechanical relays, fuses, and discrete circuits
  • Ideal for driving electronic loads (e.g., radar, camera modules)
  • Suitable for 12V and 24V truck and transportation systems
  • Protection of system supplies
  • Main switch for ECU power supplies

Block Diagram

Block Diagram - Infineon Technologies PROFET™ +24V Smart High-Side Power Switches

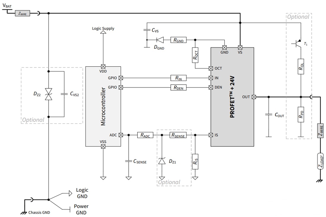
Application Diagram

Application Circuit Diagram - Infineon Technologies PROFET™ +24V Smart High-Side Power Switches
Published: 2025-04-03 | Updated: 2025-04-10