Infineon Technologies CoolSiC™ 1200V G2 Silicon Carbide MOSFETs

Infineon Technologies CoolSiC™ 1200V G2 Silicon Carbide MOSFETs offer high-performance solutions for power electronics applications. These MOSFETs demonstrate excellent electrical characteristics and exhibit very low switching losses, enabling efficient operation. The 1200V G2 MOSFETs are designed for overload conditions, supporting operation up to 200°C, and can withstand short circuits for up to 2µs. These devices feature a 4.2V benchmark gate threshold voltage VGS(th) and ensure precise control. The CoolSiC MOSFET 1200V G2 is available in three packages that build upon the strengths of Generation 1 technology to provide advanced solutions for more cost-optimized, efficient, compact, easy-to-design, and reliable systems. Generation 2 significantly improves key figures of merit for hard-/soft-switching topologies, ideal for all common combinations of DC-DC, AC-DC, and DC-AC stages.

The CoolSiC™ G2 MOSFETs are available in two TO-247 4-pin package variants. The user can choose between a standard TO-247 4-pin package and a TO-247 4-pin HC package depending on the requirements. The TO-247 4-pin package comes with increased creepage distance between the critical leads and enables smoother wave soldering and reduced board yield loss. The standardized pins are compatible with the majority of market offerings.

The CoolSiC™ discrete 1200V TO-263-7 (D2PAK-7L) package is suitable for high-power applications and designed for low on-resistance and high-speed switching MOSFETs. The package provides >7mm creepage and clearance distance and minimizes isolation effort in the PCB design.

The CoolSiC™ MOSFET discrete 1200V G2 in Q-DPAK offers a reduced system cost by enabling easier assembly with outstanding thermal performance. The top-side cooled devices enable a more optimized PCB layout compared to bottom-side cooled solutions, which reduces the effects of parasitic components and stray inductances. This also provides improved thermal management capabilities. The top-side cooled Q-DPAK is designed for wide use in industrial applications. The Q-DPAK package is available as a dual half-bridge and single switch MOSFET.

Features

  • VDSS = 1200V at Tvj = +25°C
  • Ultra-low switching losses
  • Wide -10V to 25V maximum VGS range
  • Overload operation up to Tvj = +200°C
  • Short circuit withstand time of 2µs
  • 0V turn-off gate voltage can be applied
  • Robust body diode for hard commutation
  • .XT interconnection technology for best-in-class thermal performance
  •  

Applications

  • EV charging
  • Industrial drives/general purpose drives (GDP)
  • Photovoltaic/solar/string inverters
  • Uninterruptible power supplies (UPS)
  • Solid-state circuit breakers (SSCB)
  • Data centers and AI
  • CAV

Videos

Overview

Infineon Technologies CoolSiC™ 1200V G2 Silicon Carbide MOSFETs

Benefits

Infineon Technologies CoolSiC™ 1200V G2 Silicon Carbide MOSFETs

Block Diagram - 30kW to 150kW Chargers

Block Diagram - Infineon Technologies CoolSiC™ 1200V G2 Silicon Carbide MOSFETs

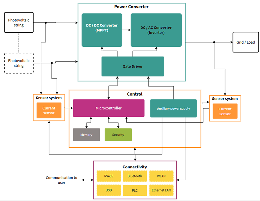
Block Diagram – 3-Phase String Inverter

Block Diagram - Infineon Technologies CoolSiC™ 1200V G2 Silicon Carbide MOSFETs
Published: 2024-02-20 | Updated: 2026-03-02