Kinetic Technologies KTU1108 Evaluation Kit

Kinetic Technologies KTU1108 Evaluation Kit is designed to demonstrate and evaluate the KTU1108 USB Type-C™ CC pin protection switch functionality, performance, and PCB layout. This evaluation kit contains a fully assembled and tested PCB with the KTU1108 IC installed and a printed copy of the quick start guide. The KTU1108 evaluation kit features a 2.5V to 5.5V input operating voltage range and a -0.3V to 5.5V CC1/2 switch operating voltage range. Other features include -0.3V to 24V output withstand voltage range and 5.9V OVP rising maximum system voltage. This evaluation kit comes in a WLCSP34-12 package and is RoHS-compliant. Typical applications include smartphones, tablets, mobile internet devices, accessories, and wearables.

Features

  • 2.5V to 5.5V input operating voltage range
  • -0.3V to 5.5V CC1/2 switch operating voltage range
  • -0.3V to 24V output withstand voltage range
  • 5.9V OVP rising maximum system voltage
  • -40°C to 85°C operating temperature range
  • WLCSP34-12 package
  • RoHS-compliant

Kit Contents

  • KTU1108 EVAL fully assembled PCB
  • Anti-static bag
  • A printed copy of the quick start guide
  • EVAL kit box

Applications

  • Smartphones
  • Tablets
  • Mobile internet devices
  • Accessories
  • Wearables

Typical Test Setup Diagram

Kinetic Technologies KTU1108 Evaluation Kit

PCB Layout

Mechanical Drawing - Kinetic Technologies KTU1108 Evaluation Kit

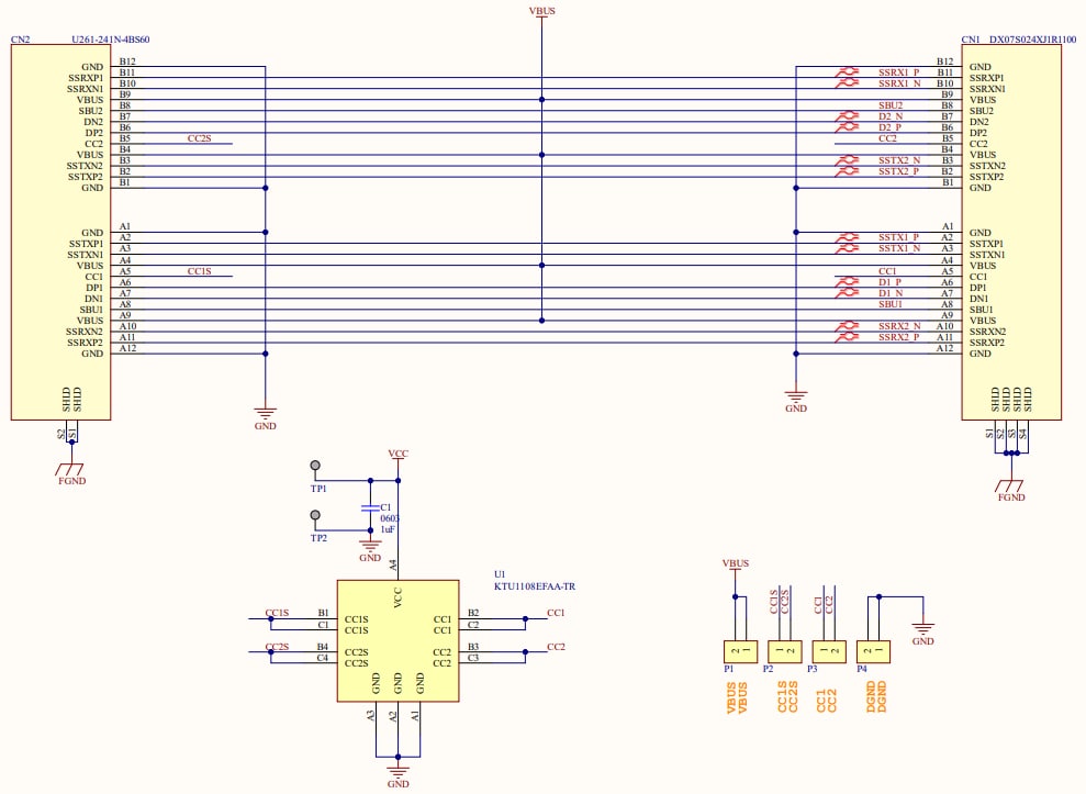
Electrical Schematic Diagram

Schematic - Kinetic Technologies KTU1108 Evaluation Kit
Published: 2023-08-22 | Updated: 2023-09-14