Lumissil IS32LT3965 Synchronous Buck LED Driver

Lumissil IS32LT3965 Synchronous Buck LED Driver integrates high-side and low-side N-channel MOSFETs to operate in a buck configuration. This LED driver provides a constant current of up to 1.5A for driving single or multiple-series connected LEDs. The IS32LT3965 driver operates from a 3.8V to 38V input voltage range and a -40°C to 125°C temperature range. This LED driver operates up to 2.2MHz in fixed frequency mode during switching. The external resistor connected between the VCC and TON pins configures the on-time (switching frequency).

The IS32LT3965 LED driver features Forced Continuous Conduction Mode (FCCM) operation, 1μA low power shutdown, cycle-by-cycle current limit, and spread spectrum to optimize EMI. This LED driver also features fault reporting, thermal shutdown protection, thermal roll-off protection, and externally programmable Under-Voltage Lockout (UVLO). The IS32LT3965 LED driver is available in WFCQFN-14 (3mm x 4mm) package with wettable flanks. This LED driver is AEC-Q100 qualified, halogen-free, and complies with RoHS and TSCA. The IS32LT3965 LED driver is used in logo lamps, license plate lights, interior lights, and turn/stop lights.

Features

  • Forced Continuous Conduction Mode (FCCM) operation
  • Integrated high-side and low-side MOSFET switches
  • Cycle-by-cycle current limit
  • 1μA low power shutdown
  • Dimming via PWM logic input or analog voltage
    • Supports LED thermal roll-off or LED binning
  • Internal control loop compensation
  • Externally programmable Under-Voltage Lockout (UVLO)
  • Spread spectrum to optimize EMI
  • AEC-Q100 qualified
  • Robust fault protection and reporting function:
    • Pin-to-GND short
    • Component open/short faults
    • LED string open/short
    • Junction thermal roll-off
    • Thermal shutdown
    • Shared fault flag
  • RoHS compliance
  • Halogen-free
  • TSCA compliance

Specifications

  • Wide input voltage supply from 3.8V to 38V range
  • Up to 1.5A constant current
  • 2.2MHz operating frequency
  • 2.33W power dissipation
  • ±2kV ESD (HBM)
  • ±750V ESD (CDM)

Applications

  • Logo lamps
  • License plate lights
  • Interior lights
  • Turn/stop lights
  • Front and rear fog lights

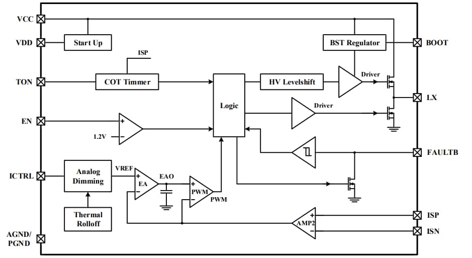
Functional Block Diagram

Block Diagram - Lumissil IS32LT3965 Synchronous Buck LED Driver

Application Circuit Diagram

Application Circuit Diagram - Lumissil IS32LT3965 Synchronous Buck LED Driver
Published: 2023-05-02 | Updated: 2023-05-23