Microchip Technology ATA6560/ATA6561 High-Speed CAN Transceivers

Microchip Technology ATA6560/ATA6561 High-Speed Controller Area Network (CAN) Transceivers provide an interface between a CAN protocol controller and the physical two-wire CAN bus. These high-speed CAN transceivers offer communication speeds up to 5Mbps. The ATA6560/ATA6561 transceivers offer improved Electromagnetic Compatibility (EMC) and Electrostatic Discharge (ESD) performance. These high-speed CAN transceivers feature a differential receiver with a wide common-mode range, remote wake-up capability via CAN bus, and functional behavior predictability under all supply conditions. The ATA6560/ATA6561 transceivers protect bus pins against transients in automotive environments. 

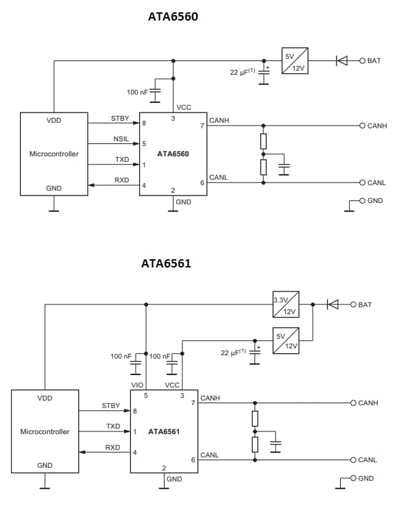
The ATA6560/ATA6561 transceivers are available in two versions such as ATA6560 and ATA6561, differing in the function of pin-5. These ATA6560 transceivers employ pin-5 as the control input for silent mode (NSIL) that allows only receiving data. The ATA6561 transceivers employ pin-5 as the VIO pin that should be connected to the microcontroller supply voltage. Typical applications include automotive, industrial, aerospace, medical, and consumer electronics.

Features

  • ISO 11898-2, ISO 11898-5, and SAE J2284 compliant 
  • CAN FD ready
  • Up to 5Mbps communication speed
  • Low EME and high EMI
  • Differential receiver with a wide common-mode range
  • ATA6560
    • Silent mode (receive only)
  • ATA6561
    • Direct interfacing to  microcontrollers with supply voltages from 3V to 5V
  • Remote wake-up capability via CAN bus
  • Functional behavior predictability under all supply voltages
  • RXD recessive clamping detection
  • High ESD handling capability on the bus pins
  • Bus pins protected against transients in automotive environments
  • Undervoltage detection on VCC and VIO pins
  • SOIC8 and VDFN8 packages with wettable flanks

Applications

  • Automotive
  • Industrial
  • Aerospace
  • Medical
  • Consumer

Functional Block Diagram

Block Diagram - Microchip Technology ATA6560/ATA6561 High-Speed CAN Transceivers

Ccircuit diagram

Application Circuit Diagram - Microchip Technology ATA6560/ATA6561 High-Speed CAN Transceivers

Packages

Mechanical Drawing - Microchip Technology ATA6560/ATA6561 High-Speed CAN Transceivers

Operating Modes

Microchip Technology ATA6560/ATA6561 High-Speed CAN Transceivers
Published: 2018-10-09 | Updated: 2022-11-28