Microchip Technology EV23R43A Evaluation Board

Microchip Technology EV23R43A Evaluation Board is fully assembled and designed to evaluate and demonstrate the MIC2129 capabilities. These MIC2129 are step-down synchronous DC-to-DC controllers with adaptive on-time control architecture. The MIC2129 is available in 24-pin 4mm x 4mm VQFN and 24-pin 7.8mm x 6.4mm TSSOP package. This evaluation board features an internal bootstrap diode, internal bootstrap LDO, and selectable light load operating mode. The EV23R43A evaluation board operates at a 4.5V to 100V wide input range, 100kHz to 800kHz adjustable switching frequency, and a -40°C to 125°C junction temperature range. This evaluation board is used in communications, automotive, and industrial applications.

Features

  • Output voltage remote sensing
  • Precision enable
  • Internal bootstrap diode
  • Internal bootstrap LDO
  • Selectable light load operating mode
  • Adjustable soft start time
  • Adjustable positive and negative current limit threshold
  • Selectable current limit mode (Hiccup, Latched, Cycle-by-Cycle)
  • Output overvoltage protection
  • Internal compensation
  • Power Good (PG) output

Specifications

  • 4.5V to 100V wide input range
  • 100kHz to 800kHz adjustable switching frequency
  • -40°C to 125°C junction temperature range
  • 0.6V to DMAX x VIN adjustable output voltage
  • 5.2V/7.5V/10.5V selectable gate driver voltage

Applications

  • Communications
  • Automotive
  • Industrial

Evaluation Board

Microchip Technology EV23R43A Evaluation Board

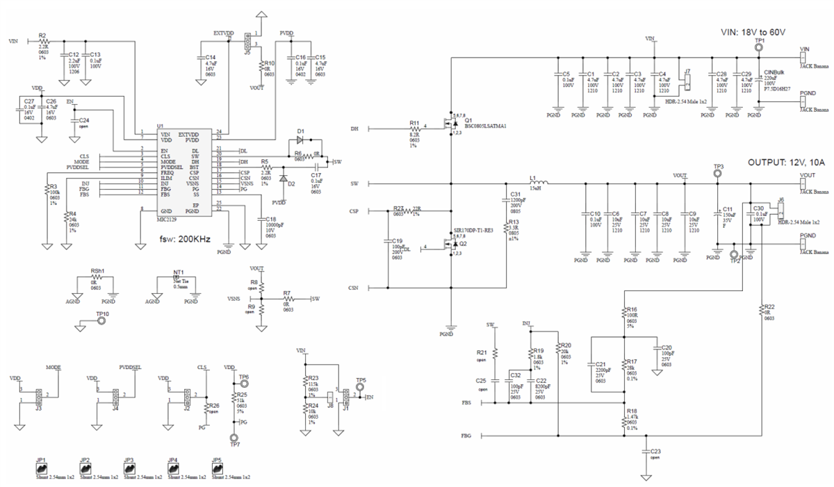
Schematic Diagram

Schematic - Microchip Technology EV23R43A Evaluation Board
Published: 2024-03-22 | Updated: 2024-05-13