Microchip Technology MCP1826/MCP1826S Low Dropout Linear Regulator

Microchip MCP1826/MCP1826S Low Dropout (LDO) Linear Regulators are 1000mA linear regulator that provides high-current and low-output voltages. The MCP1826 comes in a fixed or adjustable output voltage version, with an output voltage range of 0.8V to 5.0V. The 1000mA output current capability, combined with the low-output voltage capability, make the MCP1826 a good choice for sub-1.8V output voltage LDO applications with high current demands. The MCP1826S is a 3-pin fixed voltage version.

Features

  • 1000mA Output Current Capability
  • Input Operating Voltage Range: 2.3V to 6.0V
  • Adjustable Output Voltage Range: 0.8V to 5.0V (MCP1826 only)
  • Standard Fixed Output Voltages
    • 0.8V, 1.2V, 1.8V, 2.5V, 3.0V, 3.3V, 5.0V
  • Other Fixed Output Voltage Options Available Upon Request
  • Low Dropout Voltage: 250mV Typical at 1000mA
  • Typical Output Voltage Tolerance: 0.5%
  • Stable with 1.0μF Ceramic Output Capacitor
  • Fast Response to Load Transients
  • Low Supply Current: 120μA (typ)
  • Low Shutdown Supply Current: 0.1μA (typ) (MCP1826 only)
  • Fixed Delay on Power Good Output (MCP1826 only)
  • Short Circuit Current Limiting and Overtemperature Protection
  • Package Options
    • MCP1826 - TO-263-5 (DDPAK-5), TO-220-5, SOT-223-5
    • MCP1826S - TO-263-3 (DDPAK-3), TO-220-3, SOT-223-3

Applications

  • High-Speed Driver Chipset Power
  • Networking Backplane Cards
  • Notebook Computers
  • Network Interface Cards
  • Palmtop Computers

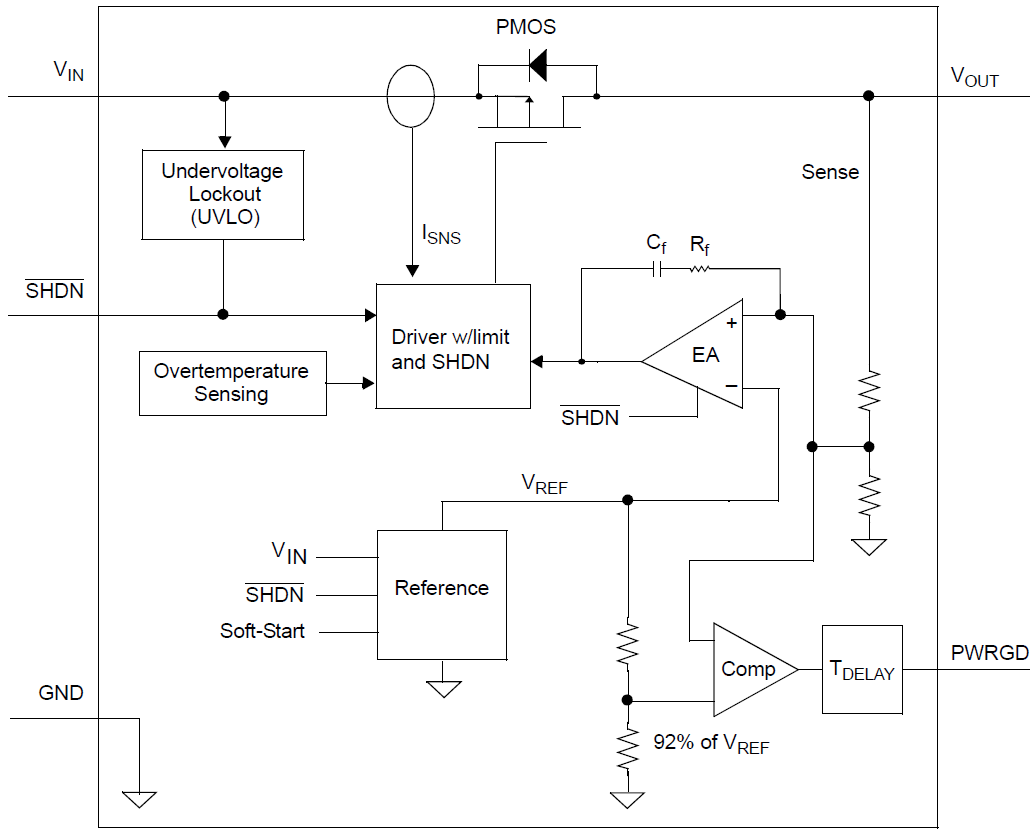
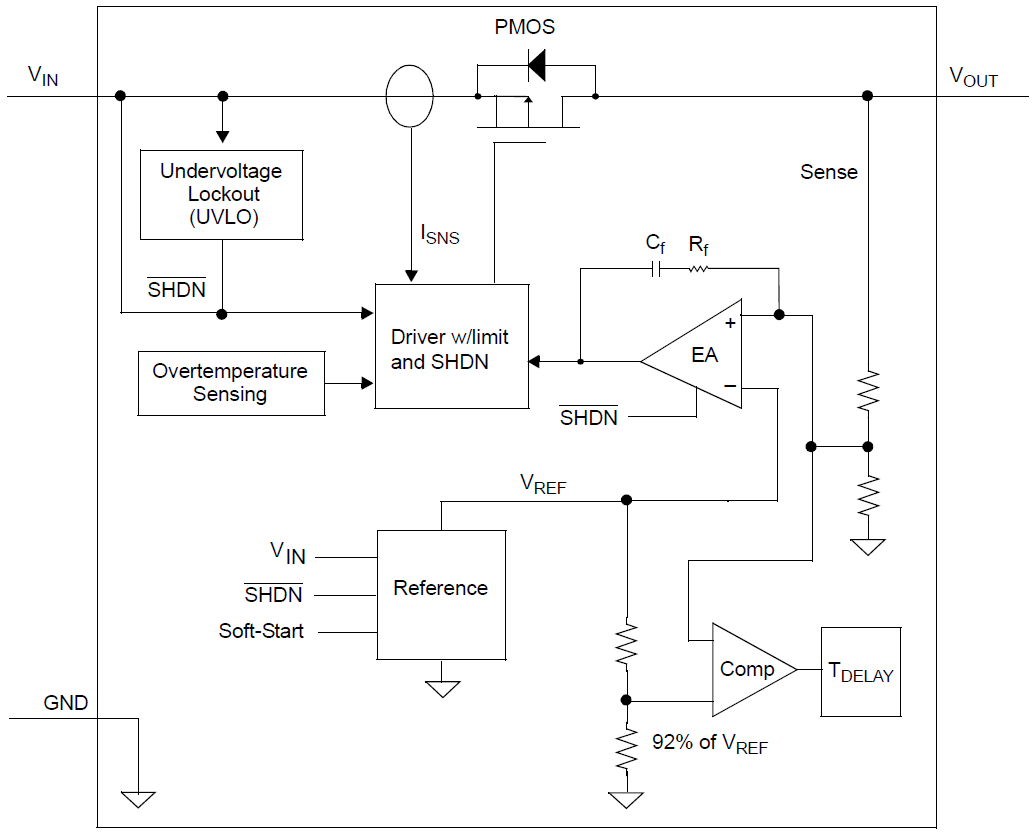
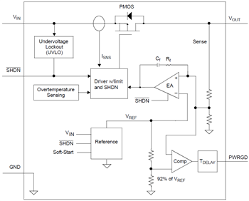
Functional Block Diagrams

Published: 2018-09-13 | Updated: 2023-11-28