Microchip Technology MCP16301 30V Non-Synchronous Buck Regulator

Microchip Technology MCP16301 30V Non-Synchronous Buck Regulator features a wide input range of 4V to 30V, an output voltage of 2V to 15V, and typical efficiency up to 95%. Offered in a 6-pin SOT-23 package, the MCP16301 Regulator requires minimal external components to develop a 12V to 24V step-down DC-DC converter power supply. Integrated features include a high side switch, fixed frequency Peak Current Mode Control, internal compensation, peak current limit and overtemperature protection. Minimal external components are necessary to develop a complete step-down DC-DC converter power supply.

Features

  • AEC-Q100 Rev G, Grade 1 option
  • Up to 96% typical efficiency
  • Input voltage range
    • 4.0V to 30V (MCP16301)
    • 4.0V to 36V (MCP16301H)
  • Output voltage range: 2.0V to 15V
  • 2% output voltage accuracy
  • Integrated N-channel buck switch: 460mΩ
  • 600mA output current
  • 500kHz fixed frequency
  • Adjustable output voltage
  • Low device shutdown current
  • Peak current mode control
  • Internal compensation
  • Stable with ceramic capacitors
  • Internal soft-start
  • Cycle by cycle peak current limit
  • Under Voltage Lockout (UVLO): 3.5V
  • Overtemperature protection
  • SOT-23-6 package

Applications

  • PIC/dsPIC microcontroller bias supply
  • 24V industrial input DC-DC conversion
  • Set-top boxes
  • DSL cable modems
  • Automotive
  • Wall cube regulation
  • SLA battery powered devices
  • AC-DC digital control power source
  • Power meters
  • D2 package linear regulator replacement
  • Consumer
  • Medical and health care
  • Distributed power supplies

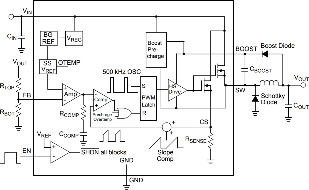
Block Diagram

Block Diagram - Microchip Technology MCP16301 30V Non-Synchronous Buck Regulator

Typical Application Circuits

Application Circuit Diagram - Microchip Technology MCP16301 30V Non-Synchronous Buck Regulator
Published: 2011-12-16 | Updated: 2022-03-11