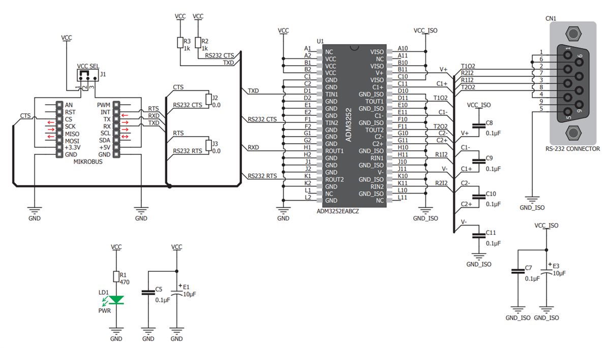
Mikroe MIKROE-2864 RS232 Isolator Click
Mikroe MIKROE-2864 RS232 Isolator Click is a fully isolated dual transceiver click. This isolator click is used to provide secure and easy UART to RS232 conversion, with galvanic isolation. The digital I/O signals are transmitted across the isolation barrier by utilizing the Analog Devices proprietary iCoupler® technology. This RS232 isolator click is used for galvanic isolation of RS232 signals, whenever it operates in harsh environments where Electrostatic Discharges (ESD) can occur. Mikroe MIKROE-2864 Click is a tool to evaluate an ADM3252E digital isolator. Applications include industrial machines, networking equipment, and scientific instruments where a short-range, point-to-point, and low-speed wired data connection is required.Features
- Fully isolated dual transceiver click
- Evaluates ADM3252E digital isolator
- Secure and easy UART to RS232 conversion
- Used for galvanic isolation of RS232 signals
- Operates in harsh environments where ESD can occur
- I/O signals are transmitted utilizing iCoupler technology
- High voltage galvanic isolation of RS232 lines
- Up to 460Kbps high-speed communication
- D-Sub connector for easy connection
Specifications
- 3.3V or 5V input voltage
- 57.15mm x 25.4mm click board size
- -30V to 30V receiver input voltage range
Top View
Schematic
Published: 2018-03-02
| Updated: 2022-08-09
