Monolithic Power Systems (MPS) EV2182-TL-00A Evaluation Board

Monolithic Power Systems (MPS) EV2182-TL-00A Evaluation Board is a demonstration and development platform for the MP2182 synchronous step-down converter. The MP2182 converter is a monolithic, step-down, switchmode converter with built-in internal power MOSFET. The step-down converter provides a 1A continuous output current from a 2.5V to 5.5V input voltage with excellent load and line regulation. The output voltage can be regulated to as low as 0.6V. The MP2182 is available in an ultra-small SOT583 package and requires a minimal number of readily available standard external components. Typical applications of this 2182-TL-00A evaluation board include high-performance DSPs, wireless power, portable and mobile devices, multi-function printers, and low-power systems.

Features

  • 21μA low IQ
  • 1.2MHz switching frequency
  • EN for power sequencing
  • 1% FB accuracy
  • 2.5V-to-5.5V wide operating input range
  • 0.6V output adjustable
  • Up to 2A output current
  • 80mΩ and 40mΩ internal power MOSFET switches
  • 100% duty on output discharge
  • Vo OVP
  • External soft start control
  • Short-circuit protection with hiccup mode
  • Power good
  • Available in a SOT583 package

Specifications

  • 2.5V to 5.5V input voltage range (VIN)
  • 1.2V output voltage (VOUT)
  • 2A output current (IOUT)

Applications

  • Wireless/networking cards
  • Portable instruments
  • Battery-powered devices
  • Low voltage I/O system power
  • Multi function printer

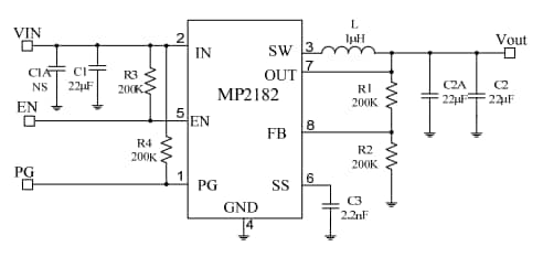
Schematic

Schematic - Monolithic Power Systems (MPS) EV2182-TL-00A Evaluation Board

Performance Waveforms

Performance Graph - Monolithic Power Systems (MPS) EV2182-TL-00A Evaluation Board
Published: 2022-05-10 | Updated: 2022-05-16