Monolithic Power Systems (MPS) EV2330C-TL-00A Evaluation Board

Monolithic Power Systems (MPS) EV2330C-TL-00A Evaluation Board is designed to demonstrate the capabilities of the MP2330C fully-integrated, high-frequency, synchronous rectified, step-down, switch-mode converter with internal power MOSFETs. The converter offers a compact solution to achieve a 3A continuous output current over a wide input range, with excellent load/line regulation. The MP2330C has synchronous mode operation for higher efficiency over the output current-load range. Constant On-Time (COT) control operation provides a speedy transient response and easy loop design with tight output regulation. MPS MP2330C offers protection features, including short-circuit protection (SCP), over-current protection (OCP), under-voltage protection (UVP), and thermal shutdown.

Features

  • Wide 4.2V to 24V operating input range
  • 75mΩ/40mΩ low RDS(ON) internal power MOSFETs
  • Low 200µA IQ
  • High-efficiency synchronous mode operation
  • Fast load transient response
  • 650kHz switching frequency
  • Forced PWM operation
  • Programmable soft-start time
  • Power Good (PG) indication
  • Over-Current Protection (OCP) and hiccup
  • Pre-bias start-up
  • Thermal shutdown
  • SOT583 (1.6mm x 2.1mm) packaged MP2330C synchronous step-down converter

Applications

  • Game consoles
  • Digital set-top boxes
  • Flat-panel TVs and monitors
  • General purposes

Specifications

  • 19V input voltage
  • 3.3V output voltage
  • 3A output current
  • 63.7mm x 48.4mm x 6.4mm size

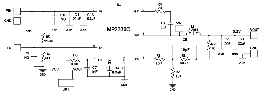
Schematic

Schematic - Monolithic Power Systems (MPS) EV2330C-TL-00A Evaluation Board
Published: 2025-03-12 | Updated: 2025-03-19