Monolithic Power Systems (MPS) EV24833-A-N-00A Evaluation Board

Monolithic Power Systems (MPS) EV24833-A-N-00A White LED Driver Evaluation Board is intended to demonstrate the capabilities of the MP24833-A driver. The MP24833-A is a 55V, 3A, white LED driver suitable for either step-down or inverting step-up/down applications.

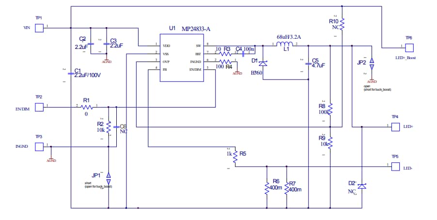
The MPS EV24833-A-N-00A Evaluation Board is compatible with step-down (Buck) and inverting step-up/down (Buck-boost) applications.

•  For step-down application, short “JP1”, open “JP2”, connect LED load to “LED+” and “LED-”
•  For step-up/down application, short “JP2”, open “JP1”, connect LED load to “LED+” and “LED-”

Features

  • 3A Maximum output current
  • Unique step-up/down operation (buck-boost mode)
  • Wide 4.5V to 55V Operating input range for step-down applications (buck mode)
  • 0.19Ω Internal power MOSFET switch
  • Fixed 200kHz switching frequency
  • Analog and PWM dimming
  • 0.198V Reference voltage
  • 6μA Shutdown mode
  • No minimum number of LEDs required
  • Stable with low ESR output ceramic capacitors
  • Cycle-by-Cycle over-current protection
  • Thermal shutdown protection
  • Open strings protection
  • Output short-circuit protection
  • Available in a SOIC8EP package

Applications

  • General LED illumination
  • LCD Backlight panels
  • Notebook computers
  • Automotive internal lighting
  • Portable device

PCB Layout

Monolithic Power Systems (MPS) EV24833-A-N-00A Evaluation Board

Schematic

Schematic - Monolithic Power Systems (MPS) EV24833-A-N-00A Evaluation Board
Published: 2022-05-06 | Updated: 2022-05-13