Monolithic Power Systems (MPS) EV5026-V-00A Intelli-Fuse Solution Eval Board
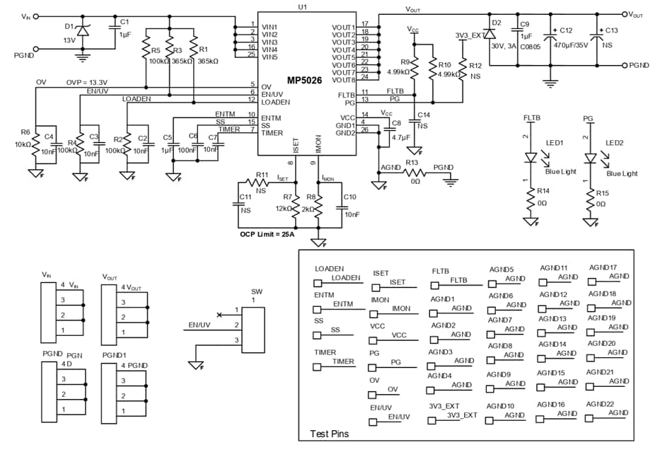
Monolithic Power Systems (MPS) EV5026-V-00A Intelli-Fuse Solution Evaluation Board allows users to evaluate the capabilities of the MP5026 fully integrated hot-swap protection device. The MP5026 is designed to protect circuitry on its output from transients on its input and its input from undesired shorts and transients coming from its output. The device can achieve up to 20A of continuous output current (IOUT) per device at room temperature. The MPS EV5026-V-00A facilitates a reference circuit evaluation of the MP5026.Features
- 2.7V to 16V operating input voltage (VIN) range
- Up to 20A output current (IOUT)
- 2.8mΩ integrated power MOSFET
- ±1% IMON reporting accuracy
- Built-In MOSFET driver
- 3.3V Low-Dropout (LDO) output
- Built-in insertion delay
- Configurable Soft Start (SS)
- Power Good (PG) indication
- Fault Signal Output (FLTB)
- Integrated Current Sense with Sense Output (IMON)
- Configurable Over-Voltage Protection (OVP) threshold
- Configurable Over-Current (OC) limit
- Configurable Over-Current Protection (OCP) fault regulation time
- Output Short-Circuit Protection (SCP)
- Over-Temperature Protection (OTP)
- Latch-off protection mode
- Built-in fuse health detection
- Available in an LGA-26 (4mm x 4mm) package
Applications
- Hot swap
- PC cards
- Disk drives
- Servers
- Networking
- Laptops
Specifications
Layout
Evaluation Board Schematic
Published: 2025-01-24
| Updated: 2025-02-07
