Monolithic Power Systems (MPS) EV6610-S-00A Evaluation Board

Monolithic Power Systems (MPS) EV6610-S-00A Evaluation Board is based on the MP6610GS, a half-bridge power driver. The MP6610GS features up to 3A of output current across a wide 4V to 55V input voltage range is ideal for driving brushed DC motors, solenoids, and other loads. The EV6610-S-00A Evaluation Board operates from a supply voltage of up to 55V and supports load currents up to 3A. The input control signals for the MP6610 are either generated on the board or from an external controller through the EV6610-S-00A P1 connector.

Features

  • Wide 4V to 55V input voltage range
  • Up to 3A output current
  • Internal current sense
  • 2.5V, 3.3V, and 5V Compatible logic supply
  • Over-Current Protection (OCP), OverVoltage Protection (OVP), OverTemperature Protection (OTP)
  • Fault indication output

Applications

  • Solenoid drivers
  • Brushed DC motors
  • Relay drivers

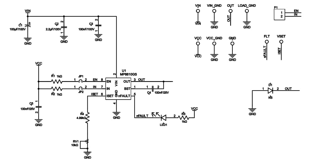
Schematic

Schematic - Monolithic Power Systems (MPS) EV6610-S-00A Evaluation Board

Layout

Monolithic Power Systems (MPS) EV6610-S-00A Evaluation Board
Published: 2022-03-01 | Updated: 2022-03-11