Monolithic Power Systems (MPS) EVM3814-PA-01A Evaluation Board

Monolithic Power Systems (MPS) EVM3814-PA-01A Evaluation Board is designed to demonstrate the capabilities of the MPM3814, a synchronous, step-down power module with an integrated inductor. This module achieves up to 1A of continuous output current (IOUT) across a 2.75V to 6V input voltage (VIN) range, with excellent load and line regulation. The EVM3814-PA-01A evaluation board is used in low-voltage I/O system power, Low Dropout (LDO) replacements, power for portable products, and space-constrained applications.

Features

  • Evaluates MPM3814, a synchronous, step-down power module
  • 2.75V to 6V wide operating input voltage (VIN) range
  • 87.32% typical efficiency @(VIN=3.3V, VOUT=1.2V, and IOUT=1A)
  • 1A of maximum output current (IOUT)
  • 2200kHz switching frequency (fsw)
  • 50mm x 50mm x 1.6mm dimensions

Applications

  • Low-voltage I/O system power
  • Low-Dropout (LDO) replacements
  • Power for portable products
  • Storage including Solid-State Drives (SSDs) and Hard Disk Drives (HDDs)
  • Space-constrained applications

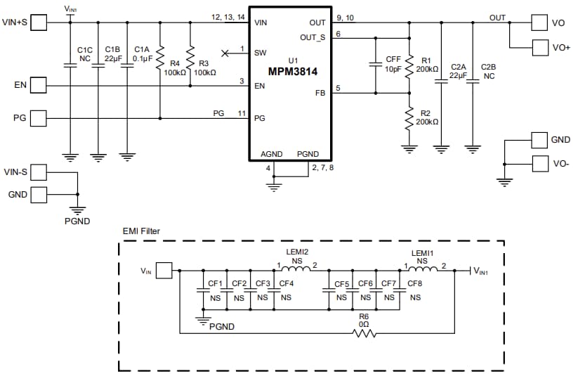
Schematic

Schematic - Monolithic Power Systems (MPS) EVM3814-PA-01A Evaluation Board
Published: 2024-11-25 | Updated: 2024-12-22