Monolithic Power Systems (MPS) EVM3864-PQ-00A Evaluation Board
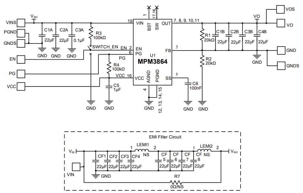
Monolithic Power Systems (MPS) EVM3864-PQ-00A Evaluation Board is designed to demonstrate the capabilities of the MPM3864 synchronous step-down power module. The MPM3864 module offers up to 6A of continuous current and adopts Constant-On-Time (COT) control to provide a fast transient response, easy loop design, and tight output regulation.Evaluation Board Schematic
Published: 2024-06-04
| Updated: 2024-06-10
