Monolithic Power Systems (MPS) MP5025A Hot-Swap Protection Devices
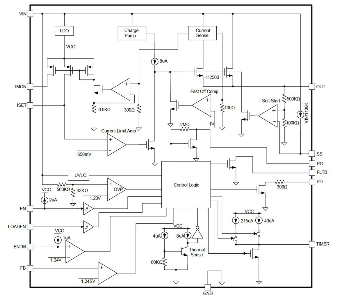
Monolithic Power Systems (MPS) MP5025A Hot-Swap Protection Devices are designed to protect circuitry on its output from transients on its input. These devices also protect the input from undesired shorts and transients coming from the output. The MP5025A devices feature adjustable current limit, damaged MOSFET detection, external soft start, under/over voltage lockout, output current measurement, and thermal protection. These devices operate at 8V to 16V input voltage range, -40°C to 125°C temperature range, -65°C to 155°C storage temperature range, and 145°C shutdown temperature. Typical applications include hot-swap, PC cards, disk drives, servers, networking, and laptops.Features
- Adjustable current limit
- Output current measurement
- PG detector and FLTB indication
- PG assert low at VIN=0
- Damaged MOSFET detection
- External soft start
- Programmable LOADEN blanking time
- Under/over voltage lockout
- Thermal protection
- Small QFN-22 (3mm x 5mm) package
Specifications
- 3mΩ integrated power FET
- ±3% current monitor accuracy (6A<Io<12A)
- <200ns fast response for short protection
- 8V to 16V input voltage range
- -40°C to 125°C temperature range
- -65°C to 155°C storage temperature range
- 145°C shutdown temperature
Applications
- Hot-swap
- PC cards
- Disk drives
- Servers
- Networking
- Laptops
Typical Application Diagram
Block Diagram
Published: 2022-03-02
| Updated: 2022-03-28
