Monolithic Power Systems (MPS) MP6653 Single-Phase BLDC Motor Drivers

Monolithic Power Systems (MPS) MP6653 Single-Phase Brushless DC (BLDC) Motor Drivers with integrated power MOSFETs and an embedded Hall sensor offer selectable FG and RD outputs. These drivers drive single-phase BLDC motors with up to 1.2A of peak output current across a 5.5V to 32V input voltage range. The MP6653 motor drivers control the motor speed through the Pulse-Width Modulation (PWM) signal or DC voltage on the PWM pin. These drivers include a rotational speed detector that is an open-drain output.

The MP6653 motor drivers feature automatic reverse current blocking, 24kHz PWM output frequency, configurable soft-start time, configurable Hall lead/ lag angle, Over-Voltage Protection (OVP), and Short-Circuit Protection (SCP). These drivers are available in TSOT23-6-SL and TSOT23-6-L packages. The MP6653 drivers are used in cooling fans, general fans, and industrial cooling fans.

Features

  • 5.5V to 32V operating input voltage (VIN) range
  • On-chip Hall sensor
  • Selectable FG and RD outputs
  • Integrated MOSFETs (High-side-FET + low-side-FET = 960mΩ)
  • 24kHz PWM output frequency
  • Supports 50Hz to 100kHz Pulse-Width Modulation (PWM) input frequency or DC input
  • Starting duty set with hysteresis
  • Selectable open-loop or closed-loop
  • Speed control
  • Soft commutation
  • Configurable soft-start time
  • Configurable Hall lead/lag angle
  • Automatic reverse current blocking
  • Configurable current limit (ILIMIT)
  • Short-Circuit Protection (SCP)
  • Over-Voltage Protection (OVP)
  • Under-Voltage Lockout (UVLO)
  • Over-Current Protection (OCP)
  • Thermal shutdown
  • Standby mode
  • Available in TSOT23-6-SL and TSOT23-6-L Packages

Applications

  • Cooling fans
  • General fans
  • Industrial cooling fans

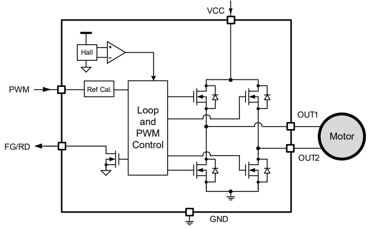
Functional Block Diagram

Block Diagram - Monolithic Power Systems (MPS) MP6653 Single-Phase BLDC Motor Drivers

Typical Application Circuit

Application Circuit Diagram - Monolithic Power Systems (MPS) MP6653 Single-Phase BLDC Motor Drivers
Published: 2025-03-17 | Updated: 2025-03-21