Monolithic Power Systems (MPS) MP8017 PoE PD Solution

Monolithic Power Systems (MPS) MP8017 PoE PD Solution are integrated IEEE 802.3af-compliant Power over Ethernet (PoE) Powered Devices (PDs) with a flyback power converter. The flyback converter is designed for active-clamp Primary-Side Regulation (PSR) flyback topologies. These devices feature interfaces that offer all functions of IEEE 802.3af, including detection, classification, inrush current limit, operation current limit, and a 100V hot-swap MOSFET. The MP8017 PoE PDs can also be set to a Secondary-Side Regulation (SSR) active-clamp flyback topology that optimizes regulation through the optocoupler from the secondary side. These devices feature configurable frequency up to 650kHz, configurable soft-start time, and EMI reduction with frequency dithering. The MP8017 PoE PDs come in a 3mm x 4mm QFN-19 package and operate within the -65°C to 150°C temperature range. Typical applications include security cameras, VoIP phones, WLAN access points, and IoT devices.

Features

  • IEEE 802.3af-compliant
  • 100V, 0.5Ω Powered Device (PD) input MOSFET
  • Active-clamp Primary-Side Regulation (PSR) flyback without auxiliary winding
  • Active-clamp Secondary-Side Regulation (SSR) flyback through optocoupler
  • 0.37Ω and 0.75Ω integrated flyback MOSFETs
  • Configurable frequency up to 650kHz
  • 1.5A switching current limit
  • Output diode compensation in PSR mode
  • Configurable soft-start time
  • EMI reduction with frequency dithering
  • Overload Protection (OLP), Over-Voltage Protection (OVP), and Over-Temperature Protection (OTP) with hiccup mode
  • Available in a QFN-19 (3mm x 4mm) package

Applications

  • IEEE 802.3af-compliant devices
  • Security cameras
  • VoIP phones
  • Wireless Local Area Network (WLAN) access points
  • Internet of Things (IoT) devices

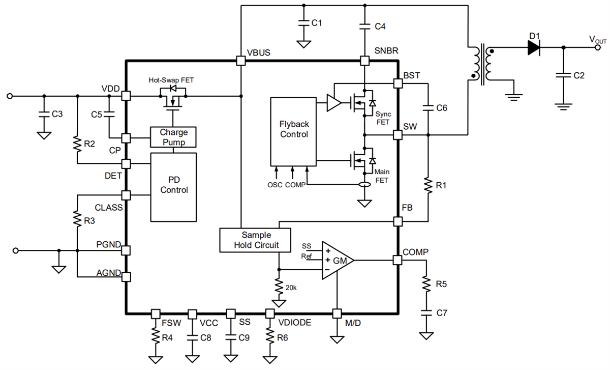
Block Diagram

Block Diagram - Monolithic Power Systems (MPS) MP8017 PoE PD Solution

Typical Application Circuit

Application Circuit Diagram - Monolithic Power Systems (MPS) MP8017 PoE PD Solution

Performance Graph

Performance Graph - Monolithic Power Systems (MPS) MP8017 PoE PD Solution

Videos

Published: 2024-05-20 | Updated: 2024-07-31