Monolithic Power Systems (MPS) MP86957 Gate Drivers

Monolithic Power Systems (MPS) MP86957 Gate Drivers achieve 70A of continuous output current over a wide input supply range. These Gate Drivers offer integration of drivers and MOSFETs which results in high efficiency due to optimal dead time and parasitic inductance reduction. The MP86957 offers many features to simplify system design and this small 5mmx6mm LGA device can operate from 100kHz to 3MHz frequency range. These drivers work through controllers with a tri-state PWM signal. The MP86957 comes with Accu-SenseTM current sense to monitor the inductor current, and a temperature sensor to report junction temperature.

The MP86957 Gate Drivers feature temperature sense, 3V to 16V wide operating input range, 70A output current, and current limit fault flag. These drivers are used in server core voltage, power modules, and graphic card core regulators.

Features

  • 3V to 16V wide operating input range
  • 70A output current
  • Current sense: Accu-sense TM
  • Temperature sense
  • Accepts Tri-state PWM signal
  • Current limit fault flag
  • Over temperature fault flag
  • Low side catastrophic fault flag and protection
  • Available in a 5mmx6mm LGA package

Specifications

  • 18V of supply voltage
  • 95A of instantaneous current
  • 150°C of junction temperature
  • 260°C of lead temperature
  • -65°C to 150°C of the storage temperature range
  • 3.0V to 16V of the supply voltage range
  • 3.0V to 3.6V of the driver voltage range
  • 3.0V to 3.6V of the logic voltage range
  • -40°C to 125°C of the operating junction temperature range

Applications

  • Server core voltage
  • Power modules
  • Graphic card core regulators

Application Circuit diagram

Application Circuit Diagram - Monolithic Power Systems (MPS) MP86957 Gate Drivers

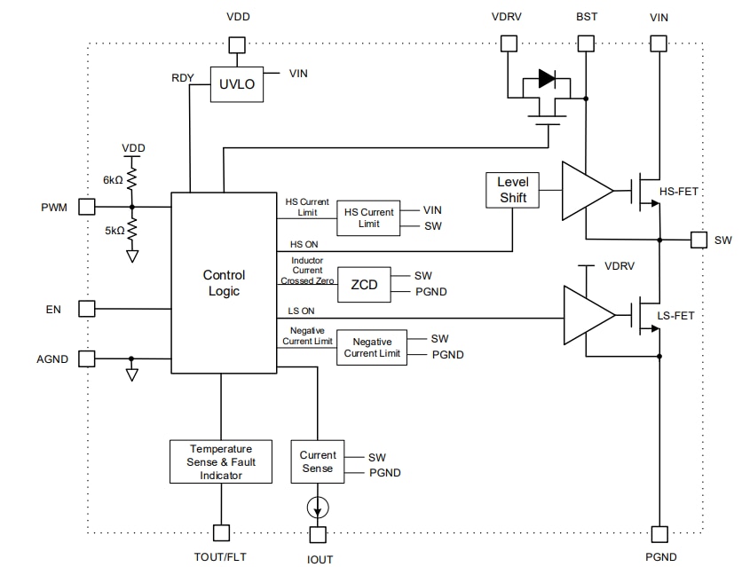
Block Diagram

Block Diagram - Monolithic Power Systems (MPS) MP86957 Gate Drivers
Published: 2021-12-20 | Updated: 2023-01-30