Monolithic Power Systems (MPS) MPQ3431C Synchronous Boost Converters

Monolithic Power Systems (MPS) MPQ3431C Synchronous Boost Converter support up to 20W of load power from a single-cell battery with integrated, low ON resistance power MOSFETs. These boost converters feature 450kHz fixed switching frequency, configurable peak switching current limit, 95% efficiency, and external soft start and compensation pins. The MPQ3431C synchronous boost converters offer up to 16V output voltage, selectable Pulse-Skip Mode (PSM), >23kHz USM, and Forced Continuous Conduction Mode (FCCM) under light-load conditions. The Low-Side MOSFET (LS-FET) limits the cycle-by-cycle inductor peak current and the High-Side MOSFET (HS-FET) eliminates the requirement for an external Schottky diode. The MPQ3431C synchronous boost converters are available in a QFN-13 (3mm x 4mm) package and operate within the 40°C to 125°C temperature range. Typical applications include automotive boost, supercapacitors, and backup batteries.

Features

  • Guaranteed industrial/automotive temperature
  • 2.7V to 13V start-up voltage
  • 0.8V to 13V operating voltage
  • Up to 16V output voltage (VOUT)
  • Supports 20W average power load and 40W peak power load from 3.3V
  • Configurable peak switching current limit
  • Integrated 6mΩ and 9.5mΩ power MOSFETs
  • 95% efficiency for 3.6V VIN to 9V/3A
  • Selectable PSM, >23kHz USM, and FCCM under light-load conditions
  • 450kHz fixed switching frequency (fSW)
  • Adaptive COT for fast transient response
  • External soft start and compensation pins
  • Configurable UVLO and hysteresis
  • 175°C Over-Temperature Protection (OTP)
  • Available in a QFN-13 (3mm x 4mm) package
  • Available in AEC-Q100 Grade 1

Applications

  • Automotive boost
  • Supercapacitors
  • Backup batteries

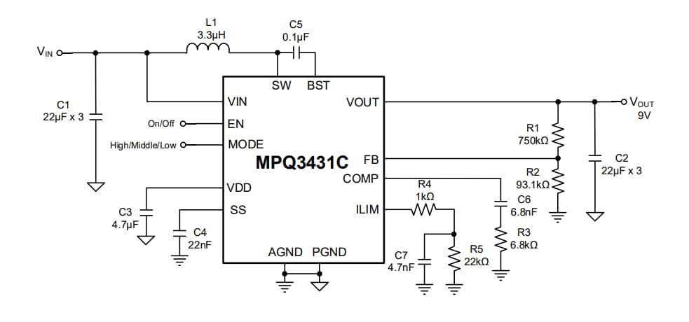
Typical Application Circuit

Application Circuit Diagram - Monolithic Power Systems (MPS) MPQ3431C Synchronous Boost Converters

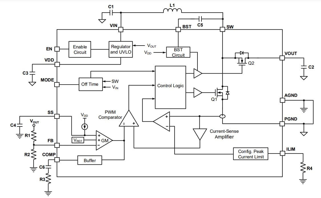
Block Diagram

Block Diagram - Monolithic Power Systems (MPS) MPQ3431C Synchronous Boost Converters
Published: 2023-04-06 | Updated: 2023-05-22