Monolithic Power Systems (MPS) MPQ4262 Buck-Boost Converters
Monolithic Power Systems (MPS) MPQ4262 Buck-Boost Converters can deliver up to 100W peak output power at specific input voltage ranges with high efficiency. The Monolithic Power Systems (MPS) MPQ4262 converters are ideal for USB Power Delivery (PD) applications and can interface with an external USB PD controller via I2C. The I2C interface and One-Time-Programmable (OTP) memory allow for flexible configuration. The device offers protection features like CC current limiting, output Over-Voltage-Protection (OVP), and Thermal Shutdown (TSD). The devices require minimal standard external components and come in a QFN-20 (3mm x 5mm) package, meeting AEC-Q100 Grade 1 standards.Features
- 100W buck-boost converter with integrated low-side MOSFETs (LS-FETs)
- Integrated gate driver for high-side power MOSFETs (HS-FETs)
- 3.6V to 36V start-up input voltage (VIN) range
- Supports 2.8V falling VIN when the output voltage (VOUT) > 3.5V
- 1V to 36V VOUT range
- Up to 5A of output current (IOUT)
- Up to 98% peak efficiency
- 0.1V to 2.147V with 1mV resolution I2C-configurable reference voltage (VREF) range
- ±5% accurate output CC current limit
- Meets USB Power Delivery (PD) 3.0 with PPS specification
- Ground short to battery protection
- Selectable 280kHz, 420kHz, or 580kHz switching frequency (fSW)
- Selectable forced pulse-width modulation (PWM) mode or automatic Pulse-Frequency Modulation (PFM)/PWM mode
- Output bias VCC low-dropout (LDO) for higher efficiency
- Line drop compensation via RSENS
- I2C, alert, and One-Time Programmable (OTP) memory
- Enable (EN) shutdown passive discharge
- Output Over-Current-Protection (OCP), Over-Voltage-Protection (OVP), and thermal shutdown protection
- Available in a QFN-20 (3mm x 5mm) package with wettable flanks
- Available in AEC-Q100 Grade 1
Applications
- USB power delivery hubs
- USB power delivery charging ports
- Wireless charging
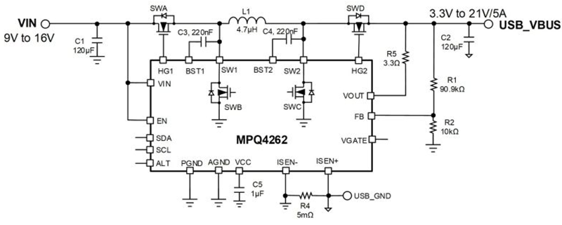
Typical Application
Videos
Published: 2024-10-23
| Updated: 2024-11-07
