Nisshinbo R5116 LDO Voltage Regulators
Nisshinbo R5116 LDO Voltage Regulators offer high accuracy of the output voltage and a detector threshold of -1.25% to 0.75%. The R5116 LDO Regulators prevent the false detection of transient characteristic fluctuations using a high-speed response. The R5116 is a power management IC providing an input voltage range from 3.5V to 42V. The device combines a 500mA voltage regulator and window voltage detector into a single chip.The R5116 can be used in a high-temperature environment, with a maximum operating temperature of +105°C for consumer applications and +125°C for industrial and automotive applications. The device is ideal for industrial applications at -50°C and operates in a wide temperature range.
Features
- 3.5V to 42V input voltage range, 50V maximum
- 25µA typical supply current
- Voltage Regulator (VR)
- 3.3V to 5.0V output voltage range
- -1.25% to 0.75% output voltage accuracy (-40°C ≤ Ta ≤ +105°C)
- 500mA output current
- Protection
- Thermal shutdown with +175°C typical detection temperature
- 750mA typical output current
- 105mA typical output short-circuit
- Voltage Detector (VD)
- 3.3V to 5.5V overvoltage detector threshold in 0.01V steps
- 2.5V to 5.0V undervoltage detector threshold in 0.01V steps
- -1.25% to 0.75% detector threshold accuracy (-40°C ≤ Ta ≤ +105°C)
- 0.7% maximum release hysteresis
Applications
- Household electric appliances such as refrigerators, rice cookers, and electric kettles
- Laptop PCs
- Digital Cameras
- Digital TVs
- Phones and LAN systems
Videos
Typical Application
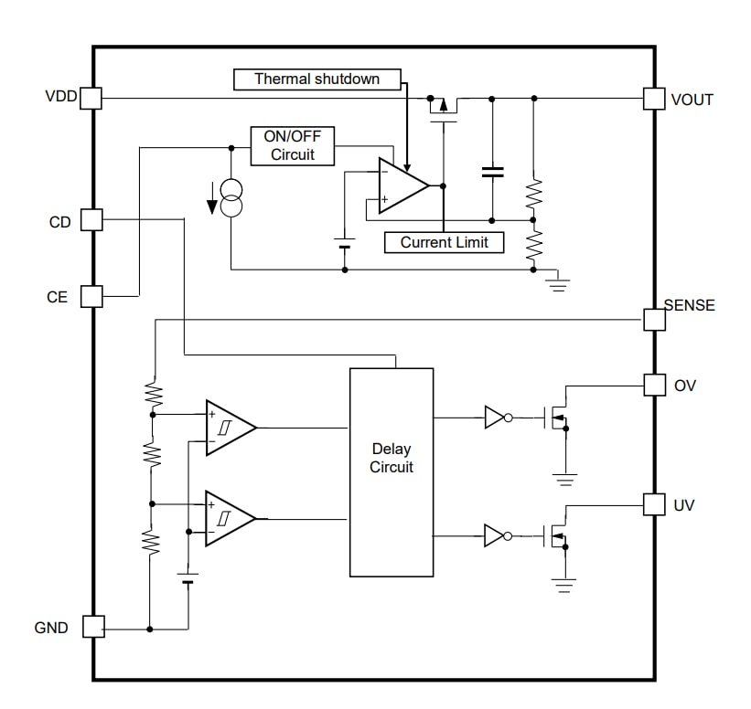
Block Diagram
Published: 2019-01-15
| Updated: 2024-01-03
