onsemi FPF2266 Power Switch

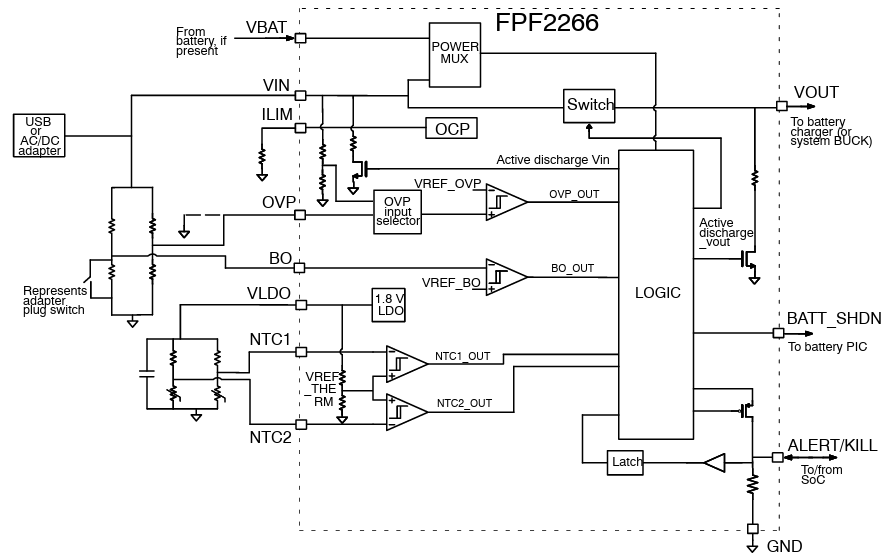
onsemi FPF2266 Power Switch is a 24V, 4.5A device that features continuous current for USB charging port applications. This power switch offers Over-Voltage Protection (OVP), Over Current Protection (OCP), and NTC block to monitor system temperature. The FPF2266 switch has low on-resistance of typical 15mΩ and can operate over an input voltage range of 3.6V to 24V and up to 28V absolute maximum. This power switch provides an open-drain output (BATT_SHDN) for system battery disconnect and a bi-directional interface (ALERT/KILL) with SoC, MCU, or other external source. The FPF2266 power switch operates at -40°C to 125°C junction temperature range. This power switch is available in 4x4 balls 0.4mm pitch WLCSP package. The FPF2266 protected switch is used in mobile phones, tablets, notebook PCs, and media players.

Features

  • 24V/4.5A OTP/OVP/OCP power switch
  • 2 channels NTC detection for system thermal monitoring
  • Input voltage range:
    • VIN: 3.6V to 24V
    • VBAT: 2.7V to 5.5V
  • Ultra-low on-resistance:
    • Typical 15mΩ
  • Up to 28V input/output voltage AMR
  • Active discharge
  • Integrated inrush control thermal shutdown
  • Hard short protection
  • BO detection to check VIN drop-off, battery disconnect control pin BATT_SHDN, and bi-direction I/O ALERT/KILL pins
  • WLCSP 4x4 balls, 0.4mm pitch package
  • Pb-free device

Applications

  • Mobile phones
  • Tablets
  • Notebook PCs
  • Media player

Block Diagram

Block Diagram - onsemi FPF2266 Power Switch

Mechanical Drawing

Mechanical Drawing - onsemi FPF2266 Power Switch
Published: 2025-01-30 | Updated: 2025-04-15