onsemi NCL2801 Power Factor Controller

onsemi NCL2801 Power Factor Controller is designed for LED Lighting applications, providing optimized line current THD and high efficiency. The NCL2801 incorporates a wide range of protection features to ensure robust operation. This device is ideal for use in applications where cost-effectiveness, reliability, low line current THD, low standby power, and high efficiency are key requirements.

Housed in a SO-8 package, the NCL2801 also incorporates the features necessary for robust and compact PFC boost stages, with few external components.

Features

  • Near-unity power factor
  • Critical conduction mode (CrM)
  • Valley count Frequency Fold-Back (VCFF)
  • Peak Current Control mode to maintain a proper current shaping in VCFF mode
  • Fast line/load transient compensation (dynamic response enhancer) option
  • Brown-out detection
  • Two-level line feed-forward (HL&LL)
  • Valley turn-on (no valley hoping by construction)
  • -500mA / +800mA high drive capability
  • VCC range from 10.5V to 27.0V
  • Low start-up consumption
  • Safety
    • Thermal shutdown
    • Non-latching, Over-Voltage Protection (3 prog levels)
    • Over-current limitation
    • Low duty-cycle operation if the bypass diode is shorted
    • Open ground Pin fault monitoring
    • Pin CS shorted to GND or open monitoring
    • Pin ZCD open tested before controller starts
    • Controller not allowed to start if the MULT pin is left open
  • SOIC-8 package type
  • 4.0mm x 5.0mm package dimensions
  • Pb-free and halide-free

Applications

  • PC power supplies
  • Lighting ballasts (LED, fluorescent)
  • LCD display panels
  • Off-line appliances requiring power factor correction

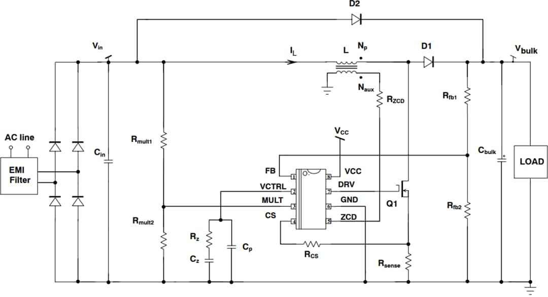
Typical Application Circuit

Application Circuit Diagram - onsemi NCL2801 Power Factor Controller
Published: 2019-02-27 | Updated: 2024-01-22