onsemi NCV84160 Self-Protected High-Side MOSFET Driver
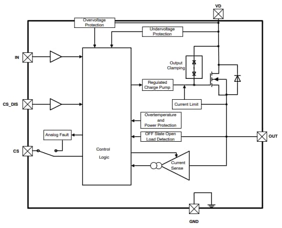
onsemi NCV84160 Self-Protected High-Side MOSFET Driver is a single-channel driver that can be used to switch loads such as solenoids, bulbs, and actuators. This MOSFET driver features output short to VD detection, off-state open load detection, integrated clamp for inductive switching, and current sense disable. The NCV84160 MOSFET driver includes CMOS (3V/5V) compatible control input. This MOSFET driver operates within the -40°C to 150°C temperature range and 4.5V to 28V voltage range. The NCV84160 MOSFET driver is AEC-Q100 qualified.The NCV84160 MOSFET driver incorporates advanced protection functions such as an over-voltage active clamp, active inrush current management, and over-temperature shutdown with automatic restart. This MOSFET driver is used in the automotive industry and to replace electromechanical relays and discrete circuits.
Features
- CMOS (3V/5V) compatible control input
- Short circuit protection with inrush current management
- Proportional load current sense
- Low standby current
- Low current sense leakage
- Current sense disable
- Off-state open load detection
- Output short to VD detection
- Thermal shutdown with automatic restart
- Undervoltage shutdown
- Loss of ground and loss of VD protection
- ESD protection
- Reverse battery protection
- AEC-Q100 qualified
Applications
- Switch resistive, inductive, and capacitive loads
- Replace electromechanical relays and discrete circuits
- Industrial/automotive
Block Diagram
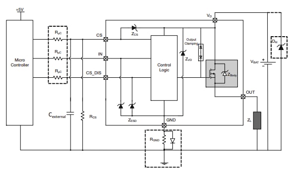
Application Schematic Diagram
Published: 2024-12-09
| Updated: 2024-12-27
