Power Integrations BridgeSwitch™-2 BLDC ICs

Power Integrations BridgeSwitch™-2 Brushless DC Motor (BLDC) ICs simplify the development and production of high-voltage inverter-driven 1- or 3-phase BLDC motor drives. These BLDC ICs feature <4mW power consumption from a 325VDC bus in Sleep Mode when self-supplied. These ICs also feature advanced FREDFETs with integrated lossless current sensing, maintaining up to 99% inverter efficiency. The BridgeSwitch-2 ICs include built-in overvoltage and current protection, shielding the system without relying on system software. These ICs are ideal for various applications, including heat exchanger fans, refrigerator compressors, and fluid/circulation pumps.

Features

  • High-performance and design flexibility
    • Fully integrated half-bridge stage with up to 99% efficiency
    • Eliminates the external heat sink at the rated continuous RMS current
    • 600V N-channel power FREDFETs
    • Ultra-soft, fast recovery diode
    • Accurate instantaneous phase current information output (IPH)
    • Eliminates external sensing and amplification circuitry
    • Self-biased low- and high-side drivers
    • Eliminates the need for an auxiliary power supply
    • Small footprint surface mount InSOP-24C package
    • Exposed pads enable heat sinking through PCB
    • Controlled FREDFET switching speed reduces EMI
    • Below 4mW power consumption from a 325VDC bus in Sleep Mode when self-supplied
    • Error Flag (EF) provides a warning of severe system and device faults
  • Status interface (FAULT)
    • Bi-directional bussed open drain single wire interface
    • Reports status updates to the system MCU
    • Successful power-up
    • Internal over-current or temperature faults
    • System-level faults
    • Includes device identification
    • Status query through the system MCU
    • Device fault reset through the system MCU
  • Enhanced safety and reliability
    • Adjustable cycle-by-cycle current limit for both FREDFETs, fail-safe operation
    • Internal dual-level thermal overload protection
    • Self-configuring system-level monitoring input
      • Four-level DC bus undervoltage
      • DC bus overvoltage
      • System temperature
    • Adaptive dead time
    • Simultaneous conduction lockout protection
    • Selectable latching or hysteretic over-temperature and sustained over-current protection
  • Supported by the MotorXpert software suite
  • Temperatures
    • Maximum junction ranges
      • -40°C to +160°C for FREDFET
      • -40°C to +150°C for the driver
    • +260°C maximum lead temperature

Applications

  • 1- or 3-phase high-voltage PM or BLDC motor drives
  • Appliances such as dishwashers, refrigerators, and ceiling fans
  • Circulation pumps
  • Fans in high-efficiency air conditioners

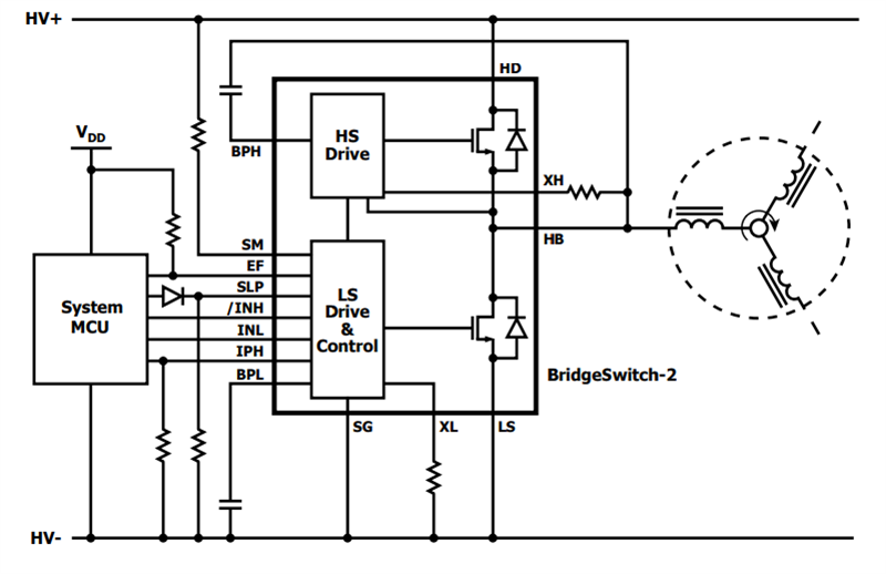
Typical 3-Phase Inverter Schematic Diagram

Schematic - Power Integrations BridgeSwitch™-2 BLDC ICs

Videos

Published: 2024-06-13 | Updated: 2025-09-11