Qorvo QPA9121 Evaluation Board

Qorvo QPA9121 Evaluation Board is designed to evaluate the full performance range of the QPA9121 driver amplifier. This evaluation board operates within 2600MHz to 4900MHz frequency range.

Specifications

  • 2600MHz to 4900MHz frequency range
  • 28.1dB to 25.7dB gain
  • 95mA device current
  • 7.7dB to 13.5dB input return loss
  • 15.2dB to 14.3dB output return loss
  • 26.6dBm to 26.8dBm output P3dB

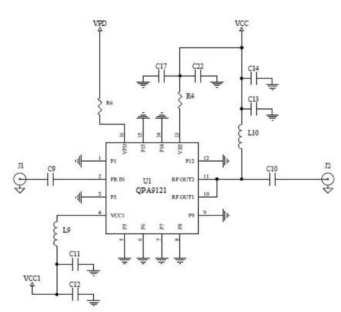
QPA9121EVB01 Schematic

Schematic - Qorvo QPA9121 Evaluation Board

Performance Graphs

Published: 2019-06-27 | Updated: 2023-11-17