Qorvo QPC0542 SOI SPDT Switches

Qorvo QPC0542 Silicon-on-Insulator (SOI) Single-Pole, Double-Throw (SPDT) Switches are wideband reflective switches operating from 0.02GHz to 50GHz. QPC0542 typically supports up to 1W input power handling at control voltages of 0/+3V. This switch maintains a 2dB or less insertion loss and greater than 40dB isolation at 40GHz, making it ideal for high-isolation switching applications across defense and commercial platforms. The QPC0542 is offered in a 2.25mm x 2.25mm Flip-Chipon laminate-based package. The package and minimal DC power consumption allows for easy system integration.

Features

  • 0.02GHz to 50GHz frequency range
  • <2dB typical insertion loss at 40GHz
  • ≤1W power handling
  • 40dB typical isolation at 40GHz
  • >15dB return loss
  • 58dBm IIP3
  • 32dBm IP0.1dB
  • +0/3V control voltages
  • <50ns switching time
  • <66ns RF settling time
  • Reflective switch
  • -40°C to +105°C temperature range
  • OVM QFN package, 2.25mm2 x 0.92mm dimensions
  • Lead-free, Halogen-free, and RoHS-compliant

Applications

  • Defense and aerospace
    • Electronic warfare
    • Communications
  • Test and measurement

Functional Block Diagram

Block Diagram - Qorvo QPC0542 SOI SPDT Switches

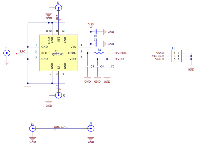
Application Circuit

Application Circuit Diagram - Qorvo QPC0542 SOI SPDT Switches
Published: 2024-01-25 | Updated: 2024-10-31