Qorvo QPC1220QDK Design Kit

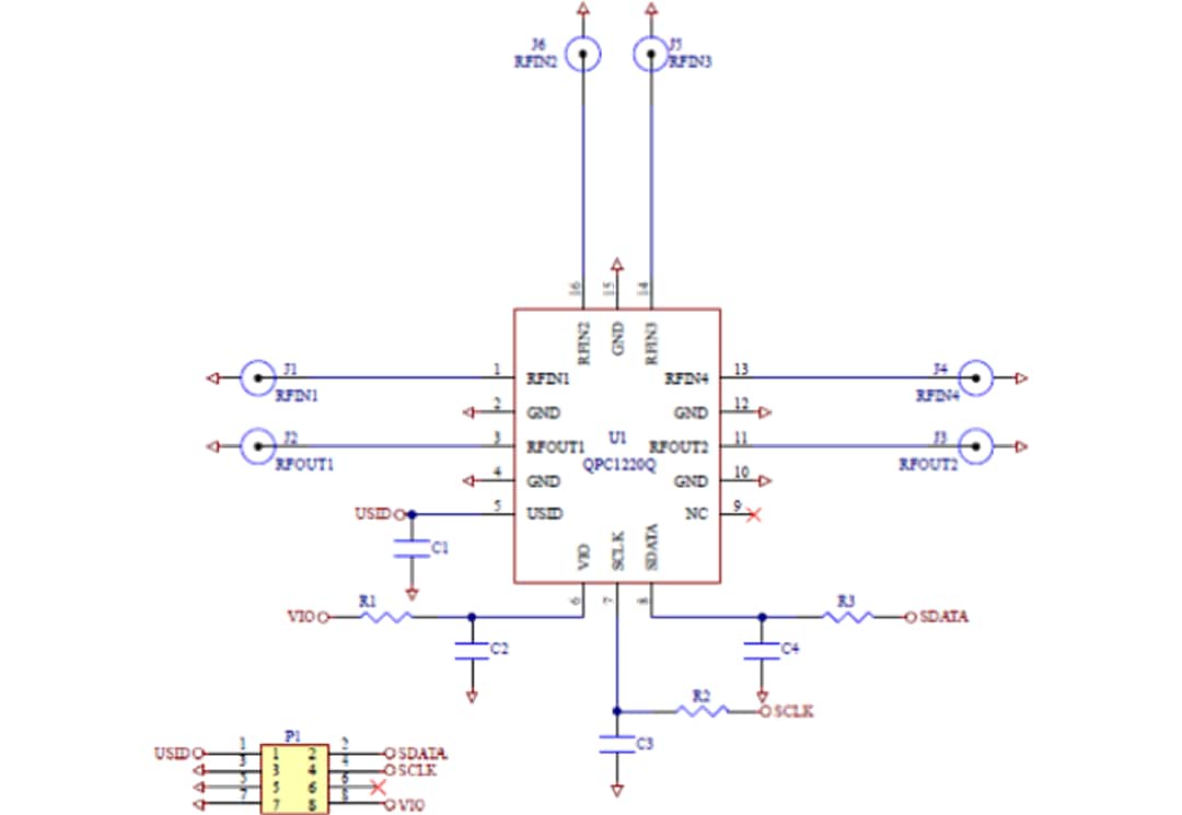
Qorvo QPC1220QDK Design Kit is a demonstration and development platform for the QPC1220Q Broadband DP4T Routing Switch. The Qorvo QPC1220Q is a low-loss, high-linearity dual-pole four-throw addressable switch with performance optimized for transfer routing applications. The QPC1220Q integrates a serial control system compatible with the RFFE standard. The select lines (SID) provide USID addressability and up to two placements of the QPC1220Q on the same design. 

The Qorvo QPC1220QDK Design Kit features a pre-mounted QPC1220Q in a compact 2.0mm x 2.0mm LGA16 package, along with support circuitry and 6 SMA connectors for RF In and RF Out. The QPC1220QDK provides an example application circuit, allowing rapid prototyping when incorporated into existing designs.

Schematic

Schematic - Qorvo QPC1220QDK Design Kit
Published: 2021-05-12 | Updated: 2022-03-11