Qorvo QPL7425EVB Evaluation Boards

Qorvo QPL7425EVB Evaluation Boards feature adjustable bias using external resistors and are RoHS compliant. These evaluation boards are designed for applications upstream from 5MHz to 684MHz and downstream from 47MHz to 1218MHz. The QPL7425EVB evaluation boards offer low noise, distortion, and high gain in a 3 x 3 QFN package for a convenient layout and design. The QPL7425EVB evaluation boards operate at -40°C to 100°C temperature range, 140mA supply current, and 150°C maximum junction temperature. These evaluation boards are ideally used in satellite low-noise amplifiers, cable modems, set-top boxes, and single-ended gain blocks.

Features

  • Adjustable bias using external resistors
  • Convenient QFN package
  • 1dB typical noise figure
  • 25dB typical gain
  • RoHS compliant

Specifications

  • 65dBmV max input level
  • 140mA supply current
  • 10V supply voltage
  • 150°C maximum junction temperature
  • -65 to 150°C storage temperature range
  • -40 to 100°C operating temperature range

Applications

  • Satellite low-noise amplifiers
  • Cable modems
  • Set-top boxes
  • Single-ended gain blocks

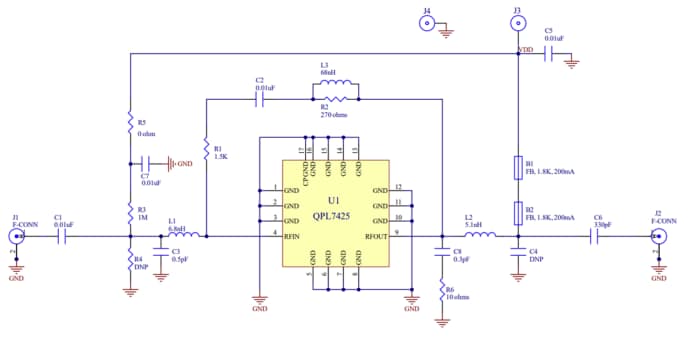
Evaluation Board Schematic Diagram 47MHz to 1218MHz

Schematic - Qorvo QPL7425EVB Evaluation Boards

Typical Application Schematic Diagram 47MHz to 1218MHz

Application Circuit Diagram - Qorvo QPL7425EVB Evaluation Boards

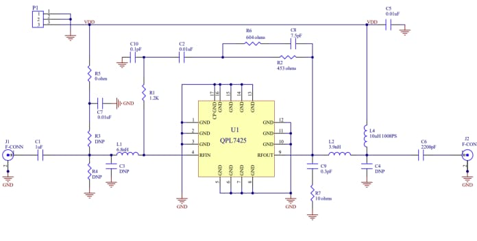
Evaluation Board Schematic Diagram 5MHz to 700MHz

Schematic - Qorvo QPL7425EVB Evaluation Boards
Published: 2023-10-25 | Updated: 2024-01-11