RECOM Power RPH-3.0-EVM-1 Evaluation Module
RECOM Power RPH-3.0-EVM-1 Evaluation Module is a ready-to-go evaluation platform for the RPH-3.0 Power Buck Regulator Module. The evaluation module evaluates control, power good, and sensing functions with various output voltage pre-selects from 1V to 15V. The RPH-3.0-EVM-1 features a class B EMI filter with thermal design considerations to optimize performance. The RECOM Power RPH-3.0-EVM-1 Evaluation Module is ideal for industrial controllers, microprocessors, microcontrollers, and industrial Internet of Things (IoT).Features
- Evaluation platform for RPH-3.0 Buck Regulator Module
- Thermal design considerations
- EMI Class B filter
- Evaluates control, power good, and sensing functions
- UVLO voltage select
Applications
- Industrial controllers
- Microprocessors
- Microcontrollers
- Industrial IoT
Specifications
- 4.5VDC to 55VDC input voltage range
- Output voltage pre-selects
- 1VDC, 1.2VDC, 1.8VDC, 2.5VDC, 3.3VDC, 5VDC, 12VDC, 15VDC
- 3000mA max output current rating
- 100kHz to 1000kHz switching frequency
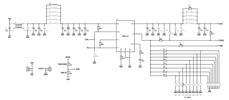
Schematic
Published: 2024-05-29
| Updated: 2024-05-30
