Renesas Electronics ISL7823x Compact Synchronous Buck Regulators

Renesas Electronics ISL7823x Compact Synchronous Buck Regulators are highly efficient, monolithic, synchronous step-down DC/DC converters. The ISL78233 delivers 3A, ISL78234 4A, and the ISL78235 5A with continuous output currents from a 2.7-5.5V input supply. The Renesas Electronics ISL7823x uses current mode control architecture for very low duty cycle operation at high frequency. This allows for fast transient response and excellent loop stability.

Features

  • 2.7V to 5.5V input voltage range
  • 2MHz default switching frequency
  • 100ns guaranteed phase minimum on time for wide output regulation
  • Adjustable switching frequency from 500kHz to 4MHz
  • External synchronization from 1MHz to 4MHz
  • Optional PFM mode for light-load efficiency improvement
  • Very low ON-resistance HS/LS switches:
    • 35mΩ/11mΩ
  • Internal 1ms or adjustable external soft-start
  • Soft-stop output discharge during disable
  • OTP, OCP, output OVP, input UVLO protections
  • 1% reference accuracy over-temperature
  • Up to 95% efficiency
  • AEC-Q100 qualified (ISL78235)
  • Common pinout family allows migration from 3A to 5A without PCB change:
    • ISL78233: 3A
    • ISL78234: 4A
    • ISL78235: 5A

Applications

  • DC/DC POL modules
  • μC/μP, FPGA and DSP power
  • Video processor/SOC power
  • Li-ion battery powered devices
  • Automotive infotainment power

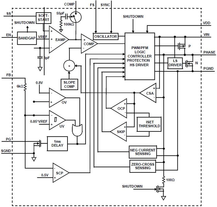
Block Diagram

Block Diagram - Renesas Electronics ISL7823x Compact Synchronous Buck Regulators
Published: 2016-05-10 | Updated: 2023-06-20