Renesas Electronics RAA211651 Integrated Switching Regulator
Renesas Electronics RAA211651 Integrated Switching Regulator features a Constant On-Time (COT) control scheme. The RAA211651 supports a wide range of input voltage from 4.5V to 60V and adjustable output voltage (0.8V to maximum duty cycle VIN). The device also features a very low quiescent current, typically 19µA at 24V input. The modulation scheme used allows for high efficiency at all output load levels, especially at light-load conditions.Features
- 4.5V to 60V input supply range
- 0.8V reference voltage with 1% accuracy
- Adjustable output voltage (0.8V to Dmax*VIN)
- Modulator: Constant On-Time (COT)
- Low quiescent current
- Excellent line and load regulation
- Selectable internal or external control loop compensation
- Variable load-dependent switching frequency
- Output Power-Good (PG) indicator
- Programmable and optional fixed 2ms soft-start feature
- Programmable startup and shutdown delay
- Integrated LDO with bypass capability allowing for high-efficiency operation
- Full protection: High-Side Overcurrent (HSOC) and low-side current protections in both directions, output Overvoltage Protection (OVP) and OutputUndervoltage Protection (OUVP), input Undervoltage Lockout (UVLO), and Over-Temperature Protection (OTP)
- Optional 3.3V default VOUT using internal feedback
- 28 Ld 4mmx5mm QFN package
Applications
- Industrial power supplies
- 48V industrial and computing PoL
- Battery-powered applications
- ATM, vending, and gaming machines
- Robotics
- Programmable logic controllers
- After-market automotive
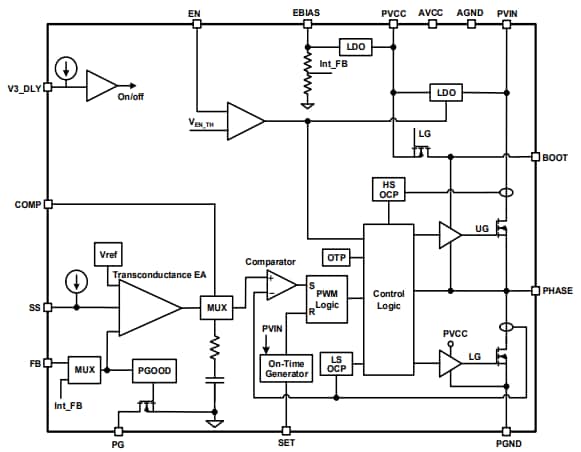
Block Diagram
Published: 2021-09-01
| Updated: 2023-04-28
