Renesas Electronics RAA214401 Linear Regulators
Renesas Electronics RAA214401 Linear Regulators operate with a wide input voltage range at a fixed output at 3.3V and up to 150mA of output current. The regulators feature an ultra-low quiescent current. It's suitable for always-on and keep-alive applications. The device operates with a wide input voltage range (4.5V to 40V at 1mA load) with excellent line and load regulation. It has integrated fault protections like Over-Temperature Shutdown (OTSD) and short-circuits current limit.Features
- Wide input voltage range (4.5V to 40V at 1mA load)
- Ultra-low 3.6µA quiescent current
- High output voltage accuracy
- Excellent line and load regulation
- Stable with 2.2µF to 200µF MLCC output capacitor
- Integrated fault protections, including thermal shutdown and current limit
- Available in the compact and cost-effective SOT23 package
Applications
- Always-on battery-powered equipment
- MCU standby power supply
- Electric meters
- Laptop computers and tablets
- Portable modules and appliances
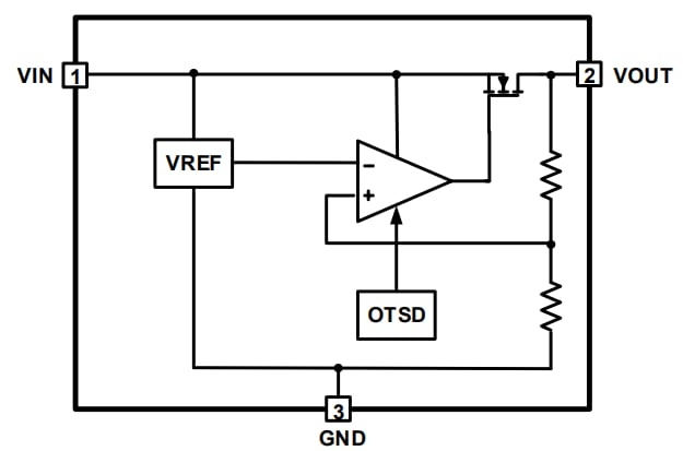
Block Diagram
Additional Resource
Published: 2021-09-01
| Updated: 2023-07-14
